This is an old revision of the document!
Sistem prevenire inundatie
Tonita Cosmin Cristian - 334CD
Introducere
Sistemul detecteaza prin senzori de nivelul apei daca se produce o inundatie in incaperea in care este amplasat. In acest caz, actioneaza o electrovalva conectata la conducta de apa si opreste debitul, trimite o notificare in forma unui email si incepe pomparea apei din incapere in alt loc. De asemenea, dispune de un ecran LCD care prezinta informatii precum conexiunea la reteaua wi-fi sau functionarea corecta a componentelor.
Scopul proiectului este simularea mediului in care s-ar produce o inundatie din cauza conductelor defecte si oprirea ei.
Am pornit cu gandul de a realiza un proiect care m-ar ajuta cu anumite aspecte din viata reala, iar prevenirea inundatiilor din subsol ar fi unul dintre cele mai practice si utile.
Utilitatea proiectului consta in prevenirea daunelor cauzate de inundatii.
Descriere generală
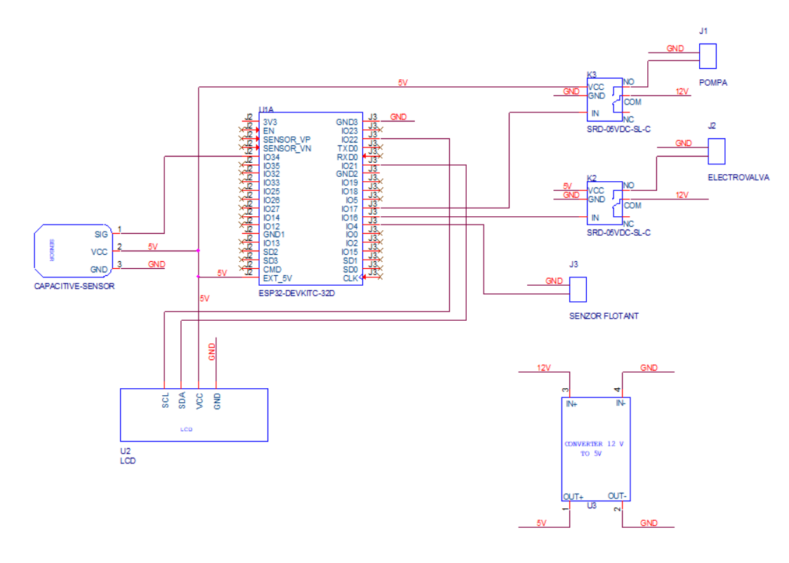
Alimentarea se face de la un adaptor 12V/3A, conectat spre o mufa jack. 12V este directionat catre releele care controleaza pompa si electrovalva, si convertit la 5V prin convertorul pentru alimentarea ESP32, LCD (cu adaptor I2C) si senzorul capacitiv.
Sistemul foloseste 2 tipuri de senzori pentru reduntanta si o detectie mai precisa: unul capacitiv care masoara nivelul apei, dand un rezultat analogic catre placuta, si unul flotant care functioneaza ca un intrerupator.
Cand este detectata o inundatie, acest lucru e indicat pe ecran, iar ESP-ul inchide electrovalva pentru a opri trecerea apei (conducta) si porneste pompa pentru a evacua apa acumulata.
Hardware Design
Schema electrica
Schema
Software Design
Descrierea codului aplicaţiei (firmware):
mediu de dezvoltare (if any) (e.g. AVR Studio, CodeVisionAVR)
librării şi surse 3rd-party (e.g. Procyon AVRlib)
algoritmi şi structuri pe care plănuiţi să le implementaţi
(etapa 3) surse şi funcţii implementate
Rezultate Obţinute
Care au fost rezultatele obţinute în urma realizării proiectului vostru.
Concluzii
Download
O arhivă (sau mai multe dacă este cazul) cu fişierele obţinute în urma realizării proiectului: surse, scheme, etc. Un fişier README, un ChangeLog, un script de compilare şi copiere automată pe uC crează întotdeauna o impresie bună

.
Fişierele se încarcă pe wiki folosind facilitatea Add Images or other files. Namespace-ul în care se încarcă fişierele este de tipul :pm:prj20??:c? sau :pm:prj20??:c?:nume_student (dacă este cazul). Exemplu: Dumitru Alin, 331CC → :pm:prj2009:cc:dumitru_alin.
Jurnal
Puteți avea și o secțiune de jurnal în care să poată urmări asistentul de proiect progresul proiectului.
Bibliografie/Resurse
Listă cu documente, datasheet-uri, resurse Internet folosite, eventual grupate pe Resurse Software şi Resurse Hardware.
Export to PDF