Penalty Shootout

Introducere

Proiectul constă în realizarea unui sistem interactiv care detectează când o bilă trece printr-o poartă de lemn și reacționează prin activarea unui buzzer și actualizarea unui scor afișat pe un ecran, dar si luminarea unor LED-uri cand cineva marcheaza/rateaza (verde/rosu). Scopul este de a simula un mecanism simplu de marcare, asemănător celor întâlnite în jocurile de tip mini-fotbal sau pinball. Ideea a pornit de la dorința de a combina elemente hardware și software într-un mod creativ și vizual. Este util atât din punct de vedere educațional (înțelegerea senzorilor, a afișajelor și a controlului cu Arduino), cât și recreativ, putând fi folosit în proiecte de tip DIY sau în jocuri interactive.

Descriere generală

Interacțiuni:

Cineva arunca bila de la o distanta anume spre poarta mica din lemn

Bila trece prin poartă → senzorul trimite semnal către Arduino

Arduino pornește buzzerul, actualizează scorul si lumineaza LED-urile verzi

Ecranul afișează GOAL! si scorul actualizat

Bila rateaza poarta → senzorul trimite semnal catre Arduino

Arduino porneste buzzerul cu un sunet trist, scorul nu se actualizeaza si lumineaza LED-urile rosii

Ecranul afiseaza MISS! si scorul ramas

Hardware Design

1) Module folosite:

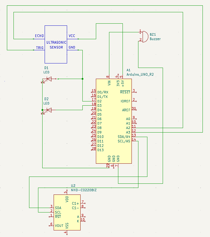
Senzor ultrasonic (HC-SR04): Detectează trecerea bilei prin poartă

Arduino Uno R2 (A000066): Unitatea centrală de control

Buzzer (KY-006): Emite un sunet/melodie când bila este detectată

Ecran LCD/I2C (LCM1602 IIC V1): Afișează scorul (counter incrementat)

Fire clasice (Jumper wires) M-M si F-M: Asamblez cu ele proiectul

Led-uri (5mm): Lumineaza cand se da gol

2) Lista cu pinii folositi:

Microcontroller: Arduino UNO (A1)

Pin Arduino Funcție Legat la
———– ——————————- ———————————————–
D2 Trigger senzor ultrasonic TRIG pin (senzor ultrasonic)
D3 Echo senzor ultrasonic ECHO pin (senzor ultrasonic)
D4 Control LED1 Anod D1 (LED1)
D5 Control LED2 Anod D2 (LED2)
D6 Control buzzer BZ1 (buzzer activ)
A4 (SDA) I2C data SDA (pin 3 de la ecranul LCD I2C - U2)
A5 (SCL) I2C clock SCL (pin 4 de la ecranul LCD I2C - U2)
5V Alimentare 5V pentru componente VCC senzor ultrasonic, VDD LCD, buzzer, LED-uri
GND Masă comună GND senzor, LCD, buzzer, LED-uri

Senzor Ultrasonic (HC-SR04)

Pin Senzor Conectat la
———- ———–
VCC 5V Arduino
GND GND Arduino
TRIG D2 Arduino
ECHO D3 Arduino

LED-uri

LED Anod Catod
———- —–
D1 D4 Arduino GND
D2 D5 Arduino GND

Buzzer (BZ1)

Pin Buzzer Conectat la
———- ———–
1 D6 Arduino
2 GND

LCD (U2: NHD-C0220BiZ – LCD cu interfață I2C)

Pin LCD Funcție Conectat la Arduino
————— ——————- ——————-
1 (VOUT) Tensiune referință -
2 (VSS) GND GND
3 (SDA) I2C data A4
4 (SCL) I2C clock A5
5 (VDD) Alimentare 5V
6 (RST) Reset -
7, 8 (C1+, C1-) Condensatori -
9 (A) Anod LED backlight 5V
10 (K) Catod LED backlight GND

Software Design

Descrierea codului aplicaţiei (firmware):

  • mediu de dezvoltare: Arduino
  • librării şi surse 3rd-party: Wire.h, LiquidCrystal_I2C.h
  • algoritmi şi structuri pe care plănuiţi să le implementaţi:
  Detecție bilă (senzor ultrasonic):
      Măsoară distanța și detectează trecerea bilei prin poartă.
      Praguri ajustabile (distance < 15cm = gol, distance > 30cm = ratare).
  Gestionare scor:
      Variabilă score + buton RESET pentru resetare.
      Afișare pe LCD ("GOAL!", "MISS!", scor actual).
  Feedback:
      LED-uri: verde (gol), roșu (ratare).
      Buzzer: melodii diferite pentru gol/ratare.
  Structuri simple:
      Array-uri pentru sunete (goalSound[], missSound[]).
      Boolean (ballDetected) pentru evitarea trigger-urilor multiple.
      
* laboratoare utilizate:
  GPIO - folosit in cam tot proiectul
  PWM - leduri luminozitate
  I2C - ecran LCD/I2C utilizat
  
* pseudocod:
  1) Inițializare
  Configurează pinii pentru:
  senzor ultrasonic (TRIG, ECHO)
  LED-uri (verde și roșu)
  buzzer
  buton de resetare
  2) Inițializează ecranul LCD și afișează mesajul inițial:
  „Penalty Shootout” și „Score: 0”
  3) Loop:
  3.1) Verifică dacă s-a apăsat butonul de reset:
  Dacă DA → resetează scorul la 0
  Afișează pe LCD: „Score Reset!” și „New Score: 0”
  Apoi revine la ecranul principal
  3.2) Măsoară distanța cu senzorul ultrasonic:
  Trimite un semnal TRIG
  Măsoară timpul de întoarcere a semnalului ECHO
  Calculează distanța în centimetri
  3.3) Verifică dacă mingea este detectată (GOAL):
  Dacă distanța este între 5 cm și 15 cm și mingea nu a fost deja detectată:
  Crește scorul
  Afișează pe LCD: „GOAL!” și noul scor
  Aprinde LED-ul verde
  Redă un sunet de succes cu buzzerul
  3.4) Verifică dacă mingea a trecut și e afară (MISS):
  Dacă distanța e mai mare de 30 cm și mingea nu a fost detectată:
  Afișează pe LCD: „MISS!” și scorul curent
  Aprinde LED-ul roșu
  Redă un sunet de eșec cu buzzerul
  3.5) Așteaptă puțin și revine la pasul 1

Rezultate Obţinute

În urma realizării proiectului “Penalty Shootout”, s-a reușit implementarea unui sistem interactiv de detectare a golurilor folosind un senzor ultrasonic. Dispozitivul a reacționat corect la trecerea mingii prin zona de detecție, afișând scorul pe un ecran LCD, oferind feedback vizual prin LED-uri și auditiv prin buzzer. Sistemul s-a dovedit funcțional și eficient în simularea unei experiențe de joc simplă, dar captivantă.

Concluzii

Proiectul a demonstrat cu succes integrarea senzorilor și a componentelor electronice într-o aplicație practică și distractivă. Prin combinarea hardware-ului cu programarea Arduino, s-a realizat un sistem capabil să ofere feedback în timp real, evidențiind potențialul tehnologiei în dezvoltarea jocurilor interactive.

Download

O arhivă (sau mai multe dacă este cazul) cu fişierele obţinute în urma realizării proiectului: surse, scheme, etc. Un fişier README, un ChangeLog, un script de compilare şi copiere automată pe uC crează întotdeauna o impresie bună ;-).

Fişierele se încarcă pe wiki folosind facilitatea Add Images or other files. Namespace-ul în care se încarcă fişierele este de tipul :pm:prj20??:c? sau :pm:prj20??:c?:nume_student (dacă este cazul). Exemplu: Dumitru Alin, 331CC → :pm:prj2009:cc:dumitru_alin.

Jurnal

Puteți avea și o secțiune de jurnal în care să poată urmări asistentul de proiect progresul proiectului.

Bibliografie/Resurse

Listă cu documente, datasheet-uri, resurse Internet folosite, eventual grupate pe Resurse Software şi Resurse Hardware.

Export to PDF

pm/prj2025/eradu/dragos.banica0711.txt · Last modified: 2025/05/25 15:03 by dragos.banica0711
CC Attribution-Share Alike 3.0 Unported
www.chimeric.de Valid CSS Driven by DokuWiki do yourself a favour and use a real browser - get firefox!! Recent changes RSS feed Valid XHTML 1.0