Bug Tracker Pro - are tickets a strong enough pesticide?

  • Data publicării BETA testing: 21.10.2025
  • Deadline HARD BETA testing: 30.11.2025 07.12.2025 10.12.2025 14.12.2025 → 10:00
  • Data publicării oficiale: 30.11.2025
  • Deadline HARD oficial: 18.01.2026
  • Ultima modificare (cerință, schelet sau teste):
    • schelet
      • patch schelet pentru compatibilitate devmind 21.11.2025
      • adăugare comentarii 'DO NOT CHANGE' în subsecțiune cod 'App.run' 28.11.2025
      • adăugare jackson-datatype-jsr310 dependency la cererea unui student 30.11.2025
      • fix pentru erori coding style în App.java 07.12.2025
    • enunț
      • clarificare conținut schelet 23.11.2025
      • update durată Testing Phase 15→ 12
      • adăugare warning cu privire la design pattern-urile din Lombok 30.11.2025
      • modificare câmp UIFeedback.uiElementId de la obligatoriu la opțional 4.12.2025
      • adăugare punctaje teste 04.01.2026
    • teste
      • modificare INPUT Teste 6, 15, 17 (timestamp-uri pentru consistență) 2.12.2025
      • modificare INPUT Teste 10, 12, 18, 19 (timestamp-uri pentru consistență) 10.12.2025
      • modificare REF Teste 9(overdueBy calculat incorect), 18 (tichetele dintr-un milestone blocat nu TREBUIE să își modifice prioritatea) 10.12.2025

Este obligatorie utilizarea a cel puțin 4 design pattern-uri diferite ce vor fi menționate in README, explicând rolul acestora. Lipsa design pattern-urilor duce la urmatoarele depunctări:

  • 3 design-pattern-uri: -25% din punctajul total al temei
  • 2 design pattern-uri: -50% din punctajul total al temei
  • 1 design pattern: -75% din punctajul total al temei
  • 0 design pattern-uri: -100% din punctajul total al temei

De asemenea, dacă aveți 100p pe checker, însă soluția voastră nu este OOP, atunci veți obține o depunctare majoră conform baremului public!

Pentru detalii consultați acest ghid care conține baremul de corectare și alte guidelines.

Atenție! Puteți folosi desgin pattern-urile din biblioteca Lombok, însă acestea nu vor fi luate în considerare pentru cele 4 design pattern-uri obligatorii. Scopul acestui assignment este să înțelegeți design pattern-urile în întregime (structură, interacțiuni, utilizare).

  • Regulamentul pentru perioada de dezvoltare BETA îl găsiți aici.
  • Informațiile de tip [Nice to know] din laborator vă pot ajuta la depanare sau la rezolvarea temei mai eficient.
  • Tema a fost concepută pentru a fi rezolvată folosind laboratoarele 1-9, dar puteți folosi concepte și din laboratoarele următoare.
  • Pentru perioada BETA, puteți folosi laboratoarele din anii trecuți pentru a găsi diverse informații, dar vă recomandăm să aprofundați doar următoarele concepte pentru această temă:
    • Sintaxa Java.
    • Clase și obiecte.
    • Moștenire și polimorfism.
    • Interfețe și clase abstracte.
    • Colecții.
    • Clase interne.
    • Excepții.
    • Static.
    • Imutabilitate.
    • File I/O.
    • Genericitate.
    • Design Patterns.

Punctaje

Test Puncte
Test Style 10.0
Test 01 - Report 2.0
Test 02 - Milestone 2.0
Test 03 - MilestoneEdgeCase 2.0
Test 04 - Assign 2.0
Test 05 - AssignEdgeCase 6.0
Test 06 - Comment 2.0
Test 07 - CommentEdgeCase 3.0
Test 08 - StatusChange 3.0
Test 09 - StatusUndoChange 3.0
Test 10 - StatusEdgeCase 3.5
Test 11 - Search 6.0
Test 12 - Notifications 6.5
Test 13 - MetricsCustomerImpact 3.5
Test 14 - MetricsTicketRisk 3.5
Test 15 - MetricsEfficiency 3.5
Test 16 - Stability 3.5
Test 17 - Performance 5.0
Test 18 - Complex 8.0
Test 19 - ComplexEdgeCase 12.0

Obiective

  • Familiarizarea cu Java și conceptele de bază ale POO.
  • Aprofundarea conceptelor propuse pentru tema 1.
  • Folosirea claselor speciale și a bibliotecii standard Java.
  • Respectarea unui stil de codare și de comentare.
  • Respectarea principiilor SOLID, DRY, KISS.
  • Dezvoltarea aptitudinilor de depanare a problemelor în cod.
  • Implementarea a cel puțin 4 design pattern-uri diferite.
  • Familiarizarea cu Maven și a framework-urilor de testare.

Descriere

După ce ați încercat, fără succes, să obțineți un job la startup-ul lui Gigelino, ați decis să vă lansați propria aplicație. Întâmplarea a făcut să atrageți atenția unor investitori dispuși să vă finanțeze, însă cu o condiție clară: produsul final trebuie să fie stabil, lipsit de bug-uri majore și să primească feedback pozitiv de la utilizatorii beta.

Pentru a răspunde acestei provocări, veți implementa un sistem de ticket tracking care să vă ajute să:

  • înregistrați tichete noi.
  • raportați problemele apărute.
  • urmăriți progresul și să le rezolvați.

Dezvoltarea va fi împărțită în două etape principale:

  1. testare și raportare tichete.
  2. rezolvare acestora de către echipa de ingineri.
  3. verificarea aplicației și a progresului de către manageri.

Obiectivul vostru este să asigurați o gestionare eficientă a bug-urilor, prioritizarea corectă a sarcinilor și o monitorizare constantă a progresului, astfel încât să prezentați investitorilor un produs final solid și de încredere.

Atenție! Timpul este limitat, iar investitorii nu sunt dispuși să aștepte la nesfârșit.

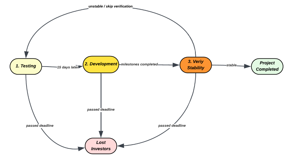
Workflow

Dezvoltarea aplicației urmează un ciclu iterativ, alcătuit din următoarele etape:

  1. Perioada de testare: reporterii deschid tichete pentru problemele identificate.
  2. Perioada de dezvoltare: managerii creează milestone-uri, iar developerii preiau tichete și le rezolvă.
  3. Verificarea stabilității aplicației: se generează un raport de stabilitate și se evaluează progresul.
    1. Dacă produsul este stabil, proiectul se încheie cu succes.
    2. Dacă nu, ciclul este reluat.

Acest workflow se repetă până când produsul atinge un nivel acceptabil de stabilitate sau investitorii decid să își retragă finanțarea sau se atinge deadline-ul final.

Etapele Workflow-ului

1. Perioada de Testare

  • La inițierea aplicației, perioada de testare începe automat.
  • Utilizatorii pot raporta tichete noi, pe baza testării produsului și a feedback-ului primit de la clienți.
  • Developerii nu pot rezolva tichete în această etapă, iar mannager-ii nu pot crea milestone-uri.
  • Perioada de testare are o durată fixă de 12 zile.
  • O nouă perioadă de testare poate fi inițiată dacă există milestone-uri active.

2. Perioada de Dezvoltare

  • După încheierea perioadei de testare, începe perioada de dezvoltare.
  • Managerii creează milestone-uri și își coordonează echipa.
  • Developerii își pot asocia tichete din milestone-uri și pot începe lucrul la acestea.

3. Verificarea Aplicației

  • Managerii pot genera rapoarte pentru monitorizarea progresului.
  • Dacă raportul de stabilitate este satisfăcător, produsul este considerat stabil și pregătit pentru prezentarea către investitori.
  • Dacă raportul indică probleme, ciclul continuă cu o nouă perioadă de testare și dezvoltare.
  • Această etapă poate fi skipped, trecându-se direct la perioada de testare, dacă un manager execută comanda: startTestingPhase

Tichete

Aplicația gestionează mai multe tipuri de tichete. Toate tipurile împărtășesc un set comun de atribute.

Atribute comune

Câmp Descriere Tip Opțional
id Identificator unic al tichetului int false
type Tipul tichetului string false
title Titlu scurt string false
businessPriority Nivel de prioritate în cadrul aplicației LOW, MEDIUM, HIGH, CRITICAL false
status Statusul curent al tichetului OPEN, IN_PROGRESS, RESOLVED, CLOSED false
expertiseArea Domeniul de expertiză necesar FRONTEND, BACKEND, DEVOPS, DESIGN, DB false
description Descriere detaliată a problemei sau cererii string true
reportedBy Persoana care a inițiat ticket-ul string

1. BUG

Un tichet de tip BUG reprezintă o problemă tehnică apărută în aplicație.

Atribute specifice

Câmp Descriere Tip Opțional
expectedBehavior Comportamentul așteptat string false
actualBehavior Comportamentul observat string false
frequency Frecvența apariției RARE, OCCASIONAL, FREQUENT, ALWAYS false
severity Severitatea bug-ului (cât de mult afectează aplicația) MINOR, MODERATE, SEVERE false
environment Mediu de operare String true
errorCode Cod de eroare returnat de aplicație int true

Atenție! Doar un tichet de tip BUG poate fi raportat ANONIM.

2. FEATURE_REQUEST

Un tichet de tip FEATURE_REQUEST propune o nouă funcționalitate sau extinderea uneia existente.

Atribute specifice

Câmp Descriere Valori posibile Opțional
businessValue Impact estimat asupra afacerii S, M, L, XL false
customerDemand Cererea clienților pentru această funcționalitate LOW, MEDIUM, HIGH, VERY_HIGH false

3. UI_FEEDBACK

Un tichet de tip UI_FEEDBACK colectează sugestii privind experiența de utilizare.

Atribute specifice

Câmp Descriere Tip Opțional
uiElementId Identificatorul elementului de UI string true
businessValue Impact estimat asupra utilizatorilor sau business-ului S, M, L, XL false
usabilityScore Cât de acceptabilă este versiunea curentă int(1-10) false
screenshotUrl Link către o captură de ecran string true
suggestedFix Sugestie de îmbunătățire pentru UI string true

Tip! Fiecare tip de tichet definit în aplicație conține atât atribute obligatorii, cât și atribute opționale. De aceea, instanțierea și construirea obiectelor trebuie gândită și proiectată cu atenție.

Câmpurile prezentate anterior sunt cele obligatorii, primite în comenzile reportTicket și createMilestone, însă puteți adăuga orice câmp considerați necesar.

Rezumat

O imagine valoreaza o mie de cuvinte.

Utilizatori

Aplicația definește trei tipuri de utilizatori, fiecare cu roluri și atribute specifice. Datele de intrare pentru utilizatori se află în fișierul-schelet: input/database/users.json.

Un utilizator este definit prin:

Câmp Descriere Valori posibile Opțional
username Numele de utilizator al persoanei. string false
email Adresa de e-mail asociată utilizatorului. string false
role Rolul utilizatorului în sistem. REPORTER, DEVELOPER, MANAGER false

Reporter

Reporterul are rolul de a raporta tichete în perioadele de testare pe baza feedback-ului primit de la clienți și a testării interne. De asemenea, poate primi notificări legate de statusul tichetelor raportate.

Input reporter

Input reporter

[
  {
    "username": "reporter_one",
    "role": "REPORTER",
    "email": "reporter_one@gmail.com"
  },
  {
    "username": "reporter_two",
    "role": "REPORTER",
    "email": "reporter_two@gmail.com"
  }
]


Developer

Developerul se ocupă de rezolvarea tichetelor raportate și poate primi notificări legate de activitatea acestora.

Un developer este definit prin:

Câmp Descriere Valori posibile Opțional
hireDate Data angajării dezvoltatorului. “yyyy-mm-dd” (string) false
expertiseArea Domeniile de expertiză ale dezvoltatorului. FRONTEND, BACKEND, DEVOPS, DESIGN, DB, FULLSTACK false
seniority Nivelul de experiență al dezvoltatorului. JUNIOR, MID, SENIOR false

Not all devs are made equal. De aceea, în funcție de experiența profesională, există 3 niveluri de senioritate care determină accesul acestora la tichete.

Acces la tichete în funcție de senioritate:

Seniority Acces Prioritate Tipuri Tichete
JUNIOR LOW, MEDIUM BUG, UI_FEEDBACK
MID LOW, MEDIUM, HIGH BUG, UI_FEEDBACK, FEATURE_REQUEST
SENIOR LOW, MEDIUM, HIGH, CRITICAL BUG, UI_FEEDBACK, FEATURE_REQUEST

Mai mult! Fiecare developer are o specializare:

Specializare Zone accesibile
FRONTEND FRONTEND, DESIGN
BACKEND BACKEND, DB
FULLSTACK FRONTEND, BACKEND, DEVOPS, DESIGN, DB
DEVOPS DEVOPS
DESIGN DESIGN, FRONTEND
DB DB


Input developer

Input developer

[
  {
    "username": "dev_three",
    "role": "DEVELOPER",
    "email": "dev_three@bugtracker.com", 
    "hireDate": "2022-07-22", 
    "seniority": "JUNIOR",
    "expertiseArea": "FRONTEND"
  },
  {
    "username": "dev_four",
    "role": "DEVELOPER",
    "email": "dev_four@bugtracker.com",
    "hireDate": "2019-11-05",
    "seniority": "MID",
    "expertiseArea": "FULLSTACK"
  }
]

Tip! Toți developerii execută aceleași comenzi, dar senioritatea și expertiza determină dacă o acțiune este permisă. Think of Separation of Concerns.

Manager

Managerul coordonează propria echipa de developeri, creează și gestionează milestone-uri și menține o listă de subordonați reprezentată prin username-urile developerilor pe care îi are în echipă.

Câmp Descriere Valori posibile Opțional
hireDate Data angajării persoanei. string false
subordinates Lista subordonaților (username-uri). string[] false


Input manager

Input manager

[
  {
    "username": "gabriel_manager",
    "role": "MANAGER",
    "email": "gabriel@bugtracker.com", 
    "hireDate": "2002-02-28", 
    "subordinates": ["dev_one", "dev_two", "dev_three"]
  },
  {
    "username": "cleopatra_manager",
    "role": "MANAGER",
    "email": "cleopatra@bugtracker.com",
    "hireDate": "2003-03-15",
    "subordinates": ["dev_four", "dev_five"]
  }
]


Milestones

Un milestone reprezintă o etapă majoră în dezvoltarea proiectului. Acesta este stabilit de un manager la finalul unei perioade de testare și conține un set de tichete care trebuie rezolvate într-un interval de timp predefinit.

Doar developerii care fac parte din echipa managerului respectiv pot fi atribuiți acelui milestone.

Atributele unui milestone

Câmp Descriere Tip Opțional
name Identificatorul milestone-ului string false
blockingFor Listă de nume ale celorlalte milestone-uri care sunt blocate de acest milestone string[] false
dueDate Data limită pentru atingerea milestone-ului date false
tickets Listă de ID-uri ale tichetelor asociate milestone-ului int[] false
assignedDevs Listă cu username-urile developerilor repartizați string[] false

Mentiuni speciale

1. La fiecare 3 zile după crearea milestone-ului, prioritatea tichetelor din acel milestone crește automat cu o treaptă (ex: LOWMEDIUM, MEDIUMHIGH, CRITICALCRITICAL).

2. Cu o zi calendaristică înainte de dueDate:

  1. toate tichetele rămase active capătă prioritatea CRITICAL.
  2. toți developerii repartizați acelui milestone primesc o notificare.

3. Un milestone poate bloca alte milestone-uri. Dacă un milestone se află în starea de blocare:

  1. bug-urile din milestone-ul blocat nu pot fi rezolvate sau preluate de un developer.
  2. regulile de la punctele 1 și 2 nu se aplică (prioritatea tichetelor nu crește, iar acestea nu devin CRITICAL).

4. Dacă un milestone este deblocat cu o zi calendaristică înainte de dueDate, regula de la punctul 2 se aplică.

5. Dacă un milestone este deblocat după dueDate:

  1. toate tichetele rămase devin automat CRITICAL.
  2. se trimite o notificare specială developerilor repartizați acelui milestone.

Atenție!

Un milestone este deblocat în momentul în care ultimul tichet din milestone-ul blocant devine CLOSED.

Vom defini următoarele convenții:

  • daysBetween = date2 − date1 + 1, pentru a include ambele zile.
  • O zi calendaristică înainte de YYYY-MM-DD înseamnă întotdeauna ziua calendaristică anterioară.
  • Exemple: Pentru intervalul 2023-05-01 → 2023-05-10, daysBetween = 10. Dacă dueDate = 2023-05-10, ziua calendaristică anterioară este 2023-05-09

Tip! Pentru lucrul cu dățile, recomandăm următorul flow:

LocalDate now = LocalDate.parse(nowString); // conversia dintr-un string într-un obiect LocalDate
LocalDate due = LocalDate.parse(dueString);

int daysBetween = (int) ChronoUnit.DAYS.between(now, due) + 1; // calculul daysBetween

Atenție!

Dacă prioritatea unui tichet ajunge să depașească senioritatea unui developer la care este repartizat, tichetul devine automat OPEN.

Acest caz va apărea doar în testul complex_edge.

Notificări

Întreaga aplicație este bazată pe un sistem de notificări. Orice acțiune semnificativă (ex: adăugare comentariu, schimbare status tichet, creare milestone) va genera o notificare către utilizatorii vizați.

Formatele notificărilor

Formatele notificărilor

Acțiune Cine primește Format notificare
Tichet trecut la CLOSED, ultimul dintr-un milestone blocant Toți developerii atribuiți milestone-urilor blocate Milestone <milestone_name> is now unblocked as tichet <id> has been CLOSED.
Crearea unui Milestone Toți developerii atribuiți milestone-ului New milestone <milestone_name> has been created with due date <due_date>.
Milestone ajuns la o zi de dueDate Toți developerii repartizați milestone-ului Milestone <milestone_name> is due tomorrow. All unresolved tickets are now CRITICAL.
Milestone deblocat după dueDate Toți developerii repartizați milestone-ului Milestone <milestone_name> was unblocked after due date. All active tickets are now CRITICAL.

Tip! Pentru a gestiona notificările într-un mod scalabil, gândiți-vă la o soluție în care utilizatorii să fie automat informați.

Metrici de Stabilitate

Pe lângă rapoartele de performanță, aplicația generează și rapoarte pe baza unor metrici specifice, calculate în funcție de tipul fiecărui tichet.

Cele 3 metrici cu care vom lucra sunt: Customer Impact, Resolution Efficiency, Ticket Risk.

Convenții de scor

Convenții de scor

frequency:
  RARE        = 1
  OCCASIONAL  = 2
  FREQUENT    = 3
  ALWAYS      = 4

businessPriority:
  LOW         = 1
  MEDIUM      = 2
  HIGH        = 3
  CRITICAL    = 4

severityFactor:
  MINOR       = 1
  MODERATE    = 2
  SEVERE      = 3

businessValue:
  S           = 1
  M           = 3
  L           = 6
  XL          = 10

customerDemand:
  LOW         = 1
  MEDIUM      = 3
  HIGH        = 6
  VERY_HIGH   = 10

Pași generali de calcul

1. Pentru fiecare tichet eligibil se calculează scorul brut (baseScore), în funcție de formula asociată.

2. Se normalizează rezultatul pe intervalul 0–100.

3. Se calculează media scorurilor pentru o categorie.

Cod: Normalizare rezultat

Cod: Normalizare rezultat


public double calculateImpactFinal(double baseScore, double maxValue) {
    return Math.min(100.0, (baseScore * 100.0) / maxValue);
}

Cod: Medie pe categorie

Cod: Medie pe categorie


public double calculateAverageImpact(List<Double> scores) {
    return scores.stream().mapToDouble(Double::doubleValue).average().orElse(0.0);
}

Tip! Structura codului ar trebui să permită adăugarea unor metrici noi, fără a altera clasele deja existente.

Code should be open for extension, closed for modification.

Mai multe detalii, veți găsi la comenzile specifice fiecărei metrici.

Comenzi

Aplicația este user-centric, ceea ce înseamnă că fiecare comandă primită este asociată unui utilizator identificat prin câmpul username.

De exemplu, dacă un utilizator trimite comanda changeStatus, aceasta va modifica starea unui ticket în funcție de acțiunea solicitată. Comanda undoChangeStatus va anula ultima modificare de stare efectuată de acel utilizator.

Error Handling

Pe parcursul execuției, va trebui să gestionați diverse erori.

Ordinea în care apar în enunț este și ordinea în care trebuie verificate. Astfel, excepția menționată prima va avea întotdeauna prioritate de tratare față de cele care apar mai jos. Următoarele excepții pot apărea la orice comandă.

Utilizator inexistent

Dacă un utilizator trimite o comandă, dar nu există în sistem, comanda este invalidă și trebuie afișată o eroare corespunzătoare.

Output eroare

Output eroare

{
  "command": "command_name",
  "username": "user_name",
  "timestamp": "YYYY-MM-DD",
  "error": "The user <user_name> does not exist."
}

Comandă nepermisă pentru rol

Dacă utilizatorul nu are rolul necesar pentru a rula o comandă, aceasta este refuzată cu mesaj de eroare clar.

Output eroare

Output eroare

{
  "command": "command_name",
  "username": "user_name",
  "timestamp": "YYYY-MM-DD",
  "error": "The user does not have permission to execute this command: required role <role_name1>, <role_name2>; user role <user_role>."
}

Rolurile vor fi afișate în ordinea apariției lor.

Exemplu: Comanda X este disponibilă pentru MANAGER, DEVELOPER, iar un reporter încearcă să o acceseze. Error va fi :

The user does not have permission to execute this command: required role MANAGER, DEVELOPER; user role REPORTER.

Aceste excepții sunt verificate înainte de orice validări specifice fiecărei comenzi.

Atenție! Toate rezultatele numerice vor de tip Double cu 2 zecimale și rotunjite folosind Math.round(n * 100.0) / 100.0

Acum putem trece la comenzile aplicatiei.

Flow Management

Pierderea investitorilor

Disponibilă pentru: Manager

Descriere: Începem cu pesimism. Investitorii și-au pierdut răbdarea și au renunțat la finanțare. Aplicația se închide și nu mai sunt procesate comenzi după acest moment.

Comanda: lostInvestors

Input

Input

{
  "command": "lostInvestors",
  "username": "gabriel_manager",
  "timestamp": "2025-10-20"
}


Nu există output.

Începerea unei noi perioade de testare

Disponibilă pentru: Manager

Descriere: Începe o nouă perioadă de testare, permițând reporterilor să creeze tichete noi.

Command: startTestingPhase

Restricții

O nouă perioadă de testare poate începe doar dacă nu mai există milestone-uri active (cu tichete nerezolvate).

În cazul în care se încearcă începerea unei noi perioade de testare cu milestone-uri active, comanda este respinsă:

Output eroare

Output eroare

{
  "command": "startTestingPhase",
  "username": "user_name",
  "timestamp": "YYYY-MM-DD",
  "error": "Cannot start a new testing phase."
}

Se garantează că nu se va încerca începerea unei perioade de testare în timpul altei perioade de testare .


Exemplu Input:

Exemplu input complet

Exemplu input complet

{
"command": "startTestingPhase",
"username": "gabriel_manager",
"timestamp": "2025-10-05"
} 


Nu există output.

Ticket Management

Crearea tichetelor

Disponibilă pentru: Reporter

Descriere: Reportarea este permisă doar în perioada de testare. Pentru mai multe detalii, consultați secțiunea Perioada de Testare.

Comanda: reportTicket

Restricții:

1. Tichetele pot fi raportate doar in perioada de testare.

Eroare: Raportare într-o perioadă incorectă

Eroare: Raportare într-o perioadă incorectă

{
"command": "reportTicket",
"username": "user_name",
"timestamp": "YYYY-MM-DD",
"error": "Tickets can only be reported during testing phases."
} 


2. Raportarea anonimă:

  • Tichetele anonime au automat LOW businessPriority.
  • Doar tichetele de tip BUG pot fi anonime (reportedBy = ”“).

Eroare: Raport anonim invalid

Eroare: Raport anonim invalid

{
"command": "reportTicket",
"username": "user_name",
"timestamp": "YYYY-MM-DD",
"error": "Anonymous reports are only allowed for tickets of type BUG."
} 

ID-urile sunt alocate incremental de sistem, începând de la 0.

Se garantează că formatul de input este corect (fără câmpuri invalide sau lipsă).

Statusul inițial al unui tichet este întotdeauna OPEN.

Atributul username și reportedBy nu trebuie să aibă aceeași valoare, dar notificările ulterioare sunt primite de către reporter-ul oficial (definit prin username).


Format Input:

Exemplu input complet

Exemplu input complet

{
"command": "reportTicket",
"timestamp": "2025-09-10",
"username": "reporter_one",
"params": {
"type": "BUG",
"title": "Crash on settings page",
"description": "App crashes when accessing settings.",
"businessPriority": "HIGH",
"frequency": "FREQUENT",
"expertiseArea": "BACKEND",
"reportedBy": "cleopatra",
"expectedBehavior": "Settings page should load without crashing.",
"actualBehavior": "App crashes immediately.",
"environment": "Windows"
}
} 


Nu există output.


Vizualizarea tichetelor

Disponibilă pentru: Developer, Manager, Reporter

Descriere: Afișează tichetele din sistem în funcție de rolul utilizatorului curent.

Comanda: viewTickets

Restricții

1. Developer: vede toate tichetele cu status OPEN din milestone-urile la care este repartizat (indiferent dacă le poate prelua spre soluționare).

2. Manager: vede toate tichetele din sistem.

3. Reporter: vede doar tichetele introduse de acesta in sistem. (tichetele anonime sunt excluse).

Rezultatele sunt sortate după createdAt (de la cele mai vechi la cele mai noi), iar în caz de egalitate după ID crescător.

solvedAt este timestamp-ul la care un tichet a ajuns în statusul RESOLVED.

Exemplu Input:

Exemplu input complet

Exemplu input complet

{
"command": "viewTickets",
"username": "manager_one",
"timestamp": "2025-09-25"
} 


Exemplu Output:

Exemplu output complet

Exemplu output complet

{
"command": "viewTickets",
"username": "dev_one",
"timestamp": "2025-09-25",
"tickets": [
{
"id": 0,
"type": "BUG",
"title": "Crash on settings page",
"businessPriority": "HIGH",
"status": "IN_PROGRESS",
"createdAt": "2025-09-10",
"solvedAt": "",
"assignedAt": "2025-09-21",
"assignedTo": "dev_one",
"reportedBy": "cleopatra",
"comments": [
{
"author": "dev_one",
"content": "I am looking into this issue.",
"createdAt": "2025-09-10"
},
{
"author": "manager_gabriel",
"content": "Please prioritize this bug.",
"createdAt": "2025-09-11"
}
]
}
]
} 


Adăugarea de comentarii

Disponibilă pentru: Reporter, Developer

Descriere: Adaugă un comentariu la un tichet.

Comanda: addComment

Restricții

1. Dacă tichetul nu există (ID inexistent), comanda este ignorată.

2. Un tichet anonim nu poate primi comentarii. Dacă se încearcă adăugarea unui comentariu la un tichet anonim, comanda este respinsă:

Output eroare

Output eroare

{
  "command": "addComment",
  "username": "user_name",
  "timestamp": "YYYY-MM-DD",
  "error": "Comments are not allowed on anonymous tickets."
}


3. Un Reporter nu poate comenta dacă tichetul are status CLOSED. În cazul în care se încearcă comentarea unui tichet cu status CLOSED, comanda este respinsă:

Output eroare

Output eroare

{
  "command": "addComment",
  "username": "user_name",
  "timestamp": "YYYY-MM-DD",
  "error": "Reporters cannot comment on CLOSED tickets."
}


4. Conținutul comentariului trebuie să aibă minim 10 caractere. Dacă este mai mic, comanda este respinsă:

Output eroare

Output eroare

{
  "command": "addComment",
  "username": "user_name",
  "timestamp": "YYYY-MM-DD",
  "error": "Comment must be at least 10 characters long."
}


5. Un Developer poate comenta doar pe tichetele pe care și le-a repartizat pentru soluționare. În caz contrar, comanda este respinsă:

Output eroare

Output eroare

{
  "command": "addComment",
  "username": "user_name",
  "timestamp": "YYYY-MM-DD",
  "error": "Ticket <id> is not assigned to the developer <developer_name>."
}


6. Un Reporter poate comenta doar pe tichetele pe care le-a raportat. În caz contrar, comanda este respinsă:

Output eroare

Output eroare

{
  "command": "addComment",
  "username": "user_name",
  "timestamp": "YYYY-MM-DD",
  "error": "Reporter <reporter_name> cannot comment on ticket <id>."
}

Format comentariu

{
  "author": "username_of_commenter",
  "content": "string",
  "createdAt": "date_given_by_command_timestamp"
}


Exemplu Input:

Exemplu input complet

Exemplu input complet

{
"command": "addComment",
"username": "dev_one",
"ticketID": 0,
"comment": "I am looking into this issue.",
"timestamp": "2025-09-10"
} 


Nu există output.

Ștergerea de comentarii

Disponibilă pentru: Reporter, Developer

Descriere: Șterge ultimul comentariu adăugat de utilizator la un tichet.

Comanda: undoAddComment

Restricții

1. Dacă tichetul nu există (ID inexistent) sau dacă utilizatorul nu are comentarii la tichetul respectiv comanda este ignorată.

2. Dacă se încearcă ștergerea unui comentariu de la un tichet anonim, comanda este respinsă:

Output eroare

Output eroare

{
  "command": "undoAddComment",
  "username": "user_name",
  "timestamp": "YYYY-MM-DD",
  "error": "Comments are not allowed on anonymous tickets."
}


Exemplu Input:

Exemplu input complet

Exemplu input complet

{
"command": "undoAddComment",
"username": "dev_one",
"ticketID": 0,
"timestamp": "2025-09-10"
} 


Nu există output.

Milestone Management

Crearea unui milestone

Disponibilă pentru: Manager

Descriere: Setează un nou milestone.

Comanda: createMilestone

Restricții

  • Un tichet poate aparține unui singur milestone la un moment dat. În cazul în care un tichet este deja atribuit unui alt milestone, comanda createMilestone este respinsă:

Output eroare

Output eroare

{
  "command": "createMilestone",
  "username": "user_name",
  "timestamp": "YYYY-MM-DD",
  "error": "Tickets id already assigned to milestone <milestone_name>."
}

Dacă se încearcă crearea unui milestone cu mai multe tichete din alt milestone, comanda va eșua la primul tichet invalid.

Se garantează că formatul de input al milestone-ului este corect. (Fără câmpuri invalide sau lipsă câmpuri obligatorii). Nu vor exista milestone-uri cu același nume.

Se garantează că orice milestone va avea o perioadă de soluționare de cel puțin 5 zile.

Se garantează că nu se va încerca crearea unui milestone în perioada de testare.


Exemplu Input:

Exemplu input complet

Exemplu input complet

{
"command": "createMilestone",
"username": "gabriel_manager",
"timestamp": "2025-09-15",
"name": "v1.0",
"dueDate": "2025-10-01",
"blockingFor": ["v2.0"],
"tickets": [0, 1, 2],
"assignedDevs": ["dev_one", "dev_two"]
} 


Nu există output.

Vizualizarea milestone-urilor

Disponibilă pentru: Manager, Developer

Descriere: Afișează milestone-urile din sistem în funcție de rolul utilizatorului curent.

Comanda: viewMilestones

Restricții

1. Manager: vede toate milestone-urile create de el.

2. Developer: vede toate milestone-urile la care este repartizat.

Milestone-urile sunt afișate crescător după dueDate, iar în caz de egalitate se va ordona lexicografic crescător după name.

Când un milestone devine inactiv (ultimul tichet devine CLOSED), overdueBy și daysUntilDue rămân blocate.

Exemplu: un milestone are dueDate pe 20 oct. Pe 18 oct ultimul tichet este închis. Comanda viewMilestones de pe 21 octombrie va afișa daysUntilDue = 3 și overdueBy = 0.

completionPercentage

completionPercentage


Calculat ca raportul dintre numărul de tichete CLOSED și numărul total de tichete din milestone. Valoare de tip Double, afișată cu 2 zecimale.

daysUntilDue

daysUntilDue


Numărul de zile rămase până la dueDate. Dacă dueDate este în trecut, valoarea este 0. Formulă: dueDate - currentDay + 1

overdueBy

overdueBy


Numărul de zile cu care dueDate a fost depășit. Dacă dueDate este în viitor, valoarea este 0.

repartition

repartition


Listă de obiecte ce conțin:

  • numele developerilor responsabili pentru milestone
  • ID-urile tichetelor atribuite fiecăruia

Lista este:

  • sortată crescător după numărul de tichete atribuite
  • în caz de egalitate, după username (ordine alfabetică).


status

status


Poate avea două valori:

  • ACTIVE – dacă există tichete nerezolvate în milestone
  • COMPLETED – dacă toate tichetele sunt CLOSED



Exemplu Input:

Exemplu input complet

Exemplu input complet

{
"command": "viewMilestones",
"username": "username",
"timestamp": "2025-09-25"
} 


Exemplu Output:

Exemplu output complet

Exemplu output complet

{
"command": "viewMilestones",
"username": "pm_lead",
"timestamp": "2025-09-25",
"milestones": [
{
"name": "v1.0",
"blockingFor": ["v2.0"],
"dueDate": "2025-10-01",
"createdAt": "2025-09-15",
"tickets": [0, 1, 2],
"assignedDevs": ["dev_one", "dev_two"],
"createdBy": "gabriel_manager",
"status": "ACTIVE",
"isBlocked": false,
"daysUntilDue": 6,
"overdueBy": 0,
"openTickets": [0, 1, 2],
"closedTickets": [],
"completionPercentage": 0.00,
"repartition": [
{
"developer": "dev_one",
"assignedTickets": [1]
},
{
"developer": "dev_two",
"assignedTickets": [2]
},
{
"developer": "dev_three",
"assignedTickets": []
}
]
}
]
} 


Ticket Development

Preluarea unui tichet

Disponibilă pentru: Developer

Descriere: Un developer își poate atribui un tichet conform regulilor de expertiză, senioritate și milestone.

Comanda: assignTicket

Restricții

1. Un Developer poate prelua tichete doar din aria lui de expertiză. În caz contrar, comanda este respinsă:

Output eroare

Output eroare

{
  "command": "assignTicket",
  "username": "user_name",
  "timestamp": "YYYY-MM-DD",
  "error": "Developer <developer_name> cannot assign ticket <id> due to expertise area. Required: <required_area1>, <required_area2>; Current: <current_area>."
}

Atenție!

required_areas sunt sortate lexicografic.

2. Un Developer poate prelua singur doar tichete accesibile nivelului său de senioritate. În caz contrar, comanda este respinsă:

Output eroare

Output eroare

{
  "command": "assignTicket",
  "username": "user_name",
  "timestamp": "YYYY-MM-DD",
  "error": "Developer <developer_name> cannot assign ticket <id> due to seniority level. Required: <required_level>, <required_level>; Current: <current_level>."
}

Atenție!

required_levels sunt sortate lexicografic.

3. Un tichet poate fi preluat doar dacă are statusul OPEN. În caz contrar, comanda este respinsă:

Output eroare

Output eroare

{
  "command": "assignTicket",
  "username": "user_name",
  "timestamp": "YYYY-MM-DD",
  "error": "Only OPEN tickets can be assigned."
}

4. Dacă un developer încearcă să preia un tichet dintr-un milestone la care nu este repartizat, comanda este respinsă:

Output eroare

Output eroare

{
  "command": "assignTicket",
  "username": "user_name",
  "timestamp": "YYYY-MM-DD",
  "error": "Developer <developer_name> is not assigned to milestone <milestone_name>."
}

5. Un developer nu poate prelua tichete dintr-un milestone blocat. În caz contrar, comanda este respinsă:

Output eroare

Output eroare

{
  "command": "assignTicket",
  "username": "user_name",
  "timestamp": "YYYY-MM-DD",
  "error": "Cannot assign ticket <id> from blocked milestone <milestone_name>."
}

Odată atribuit, statusul unui tichet devine IN_PROGRESS.

Se garantează că ID-ul tichetului există.


Exemplu Input:

Exemplu input complet

Exemplu input complet

{
"command": "assignTicket",
"username": "dev_one",
"ticketID": 0,
"timestamp": "2025-09-21"
} 


Nu există output.

Renuntarea la un tichet

Disponibilă pentru: Developer

Descriere: Developer-ul realizează că nu poate rezolva un tichet și decide să renunțe, pentru a fi preluat de altcineva.

Comanda: undoAssignTicket

Restricții

1. Un tichet poate fi „de-asignat” doar dacă are statusul IN_PROGRESS. În cazul în care un developer încearcă să renunțe la un tichet cu alt status, comanda este respinsă:

Output eroare

Output eroare

{
  "command": "undoAssign",
  "username": "user_name",
  "timestamp": "YYYY-MM-DD",
  "error": "Only IN_PROGRESS tickets can be unassigned."
}

Se garantează că ID-ul tichet-ului pentru care se încearcă renunțarea există.

În urma renunțării la un tichet, statusul acestuia devine OPEN.

Operația rămâne în istoric. Pentru detalii suplimentare, vezi comanda viewTicketHistory.


Exemplu Input:

Exemplu input complet

Exemplu input complet

{
"command": "undoAssign",
"username": "dev_one",
"ticketID": 0,
"timestamp": "2025-09-22"
} 


Nu există output.

Vizualizarea tichetelor repartizate unui developer

Disponibilă pentru: Developer

Descriere: Afișează toate tichetele repartizate unui developer.

Comanda: viewAssignedTickets

Afișarea este realizată după businessPriority (CRITICAL > HIGH > MEDIUM > LOW), apoi după createdAt crescător, apoi după id crescător.


Exemplu Input:

Exemplu input complet

Exemplu input complet

{
"command": "viewAssignedTickets",
"username": "dev_one",
"timestamp": "2025-09-25"
} 


Exemplu Output:

Exemplu output complet

Exemplu output complet

{
"command": "viewAssignedTickets",
"username": "dev_one",
"timestamp": "2025-09-25",
"assignedTickets": [
{
"id": 0,
"type": "BUG",
"title": "Crash on settings page",
"businessPriority": "HIGH",
"status": "IN_PROGRESS",
"createdAt": "2025-09-10",
"assignedAt": "",
"reportedBy": "cleopatra",
"comments": [
{
"author": "dev_one",
"content": "I am looking into this issue.",
"createdAt": "2025-09-10"
},
{
"author": "reporter_one",
"content": "Please prioritize this bug.",
"createdAt": "2025-09-11"
}
]
},
{
"id": 2,
"type": "FEATURE_REQUEST",
"title": "Add dark mode",
"businessPriority": "MEDIUM",
"status": "RESOLVED",
"createdAt": "2025-09-12",
"assignedAt": "",
"reportedBy": "user123",
"comments": []
}
]
} 


Schimbarea statusului unui tichet

Disponibilă pentru: Developer

Descriere: Permite unui developer să modifice statusul unui tichet preluat.

Comenzi: changeStatus, undoChangeStatus

Restricții

1. Tichetul trebuie să fie repartizat developerului care execută comanda. În caz contrar, comanda este respinsă:

Output eroare

Output eroare

{
  "command": "changeStatus",
  "username": "user_name",
  "timestamp": "YYYY-MM-DD",
  "error": "Ticket <id> is not assigned to developer <developer_name>."
}


2. Daca tichetul are statusul IN_PROGRESS, comanda undoChangeStatus este ignorată.

3. Daca tichetul are statusul CLOSED, comanda changeStatus este ignorată.

Cele 2 comenzi au input identic, diferența fiind atributul command.

Dacă un tichet este redeschis dintr-un milestone anterior blocant, milestone-urile deblocate ramân deblocate.


Exemplu Input changeStatus/undoChangeStatus:

Exemplu input complet

Exemplu input complet

{
"command": "changeStatus",
"username": "dev_one",
"ticketID": 0,
"timestamp": "2025-09-23"
} 


Nu există output.


Vizualizarea istoricului tichetelor

Disponibilă pentru: Developer, Manager

Descriere: Un user vede istoricul tichetelor.

Comanda: viewTicketHistory

Restricții

1. Un Developer poate vedea istoricul tichetelor care i-au fost repartizate (inclusiv cele CLOSED) și pe cele la care a renunțat.

2. Un Manager poate vedea istoricul tichetelor care au fost în milestone-urile pe care le-a creat, pentru toți developerii implicați.

Istoricul unui tichet la care un developer a renunțat nu conține și informații ulterioare momentului comenzii undoAssignTicket.

Rezultatele sunt sortate după data createdAt, cele mai vechi fiind afișate primele, iar în caz de egalitate după id.

Acțiunile apar în ordinea în care au fost efectuate.

Acțiuni posibile

ASSIGNED

ASSIGNED

Descriere: tichet-ul a fost atribuit unui developer.

Exemplu JSON:

{
  "action": "ASSIGNED",
  "by": "developer_name",
  "timestamp": "YYYY-MM-DD"
}

DE-ASSIGNED

DE-ASSIGNED

Descriere: developer-ul a renunțat la tichet.

Exemplu JSON:

{
  "action": "DE-ASSIGNED",
  "by": "developer_name",
  "timestamp": "YYYY-MM-DD"
}

STATUS_CHANGED

STATUS_CHANGED

Descriere: status-ul tichetului a fost schimbat.

Exemplu JSON:

{
  "action": "STATUS_CHANGED",
  "from": "OLD_STATUS",
  "to": "NEW_STATUS",
  "by": "developer_name",
  "timestamp": "YYYY-MM-DD"
}

ADDED_TO_MILESTONE

ADDED_TO_MILESTONE

Descriere: tichetul a fost adăugat într-un milestone.

Exemplu JSON:

{
  "action": "ADDED_TO_MILESTONE",
  "milestone": "milestone_name",
  "by": "manager_name",
  "timestamp": "YYYY-MM-DD"
}

REMOVED_FROM_DEV

REMOVED_FROM_DEV

Descriere: tichetul devine OPEN pentru că depășește prioritatea admisă nivelul de senioritatea al dev-ului.

Exemplu JSON:

{
  "action": "REMOVED_FROM_DEV",
  "by": "system",
  "from": "developer_name",
  "timestamp": "YYYY-MM-DD"
}


Exemplu Input:

Exemplu input complet

Exemplu input complet

{
"command": "viewTicketHistory",
"username": "dev_one",
"timestamp": "2025-09-25"
} 


Exemplu Output:

Exemplu output complet

Exemplu output complet

{
"command": "viewTicketHistory",
"username": "dev_one",
"timestamp": "2025-09-25",
"ticketHistory": [
{
"id": 0,
"title": "Ticket 1",
"status": "CLOSED",
"actions": [
{
"action": "ASSIGNED",
"by": "dev_one",
"timestamp": "2025-09-15"
},
{
"action": "STATUS_CHANGED",
"from": "OPEN",
"to": "IN_PROGRESS",
"by": "dev_one",
"timestamp": "2025-09-15"
},
{
"action": "STATUS_CHANGED",
"from": "IN_PROGRESS",
"to": "RESOLVED",
"by": "dev_one",
"timestamp": "2025-09-18"
},
{
"action": "STATUS_CHANGED",
"from": "RESOLVED",
"to": "CLOSED",
"by": "dev_one",
"timestamp": "2025-09-20"
}
],
"comments": [
{
"author": "dev_one",
"timestamp": "2025-09-20",
"message": "Fixed the issue."
}
]
},
{
"id": 1,
"title": "Ticket 2",
"status": "IN_PROGRESS",
"actions": [
{
"action": "ASSIGNED",
"by": "dev_one",
"timestamp": "2025-09-22"
},
{
"action": "STATUS_CHANGED",
"from": "OPEN",
"to": "IN_PROGRESS",
"by": "dev_one",
"timestamp": "2025-09-22"
},
{
"action": "DE-ASSIGNED",
"by": "dev_one",
"timestamp": "2025-09-23"
}
],
"comments": []
}
]
} 


Advanced Functions

Vizualizarea notificărilor

Disponibilă pentru: Developer

Descriere: Afișează toate notificările primite de developer.

Comanda: viewNotifications

Notificările sunt afișate în ordinea primirii (cele mai vechi primele).

După vizualizare, notificările sunt șterse din sistem.

Tip! Pentru detalii despre momentul și conținutul notificărilor, vezi secțiunea Notificări.


Exemplu Input:

Exemplu input complet

Exemplu input complet

{
"command": "viewNotifications",
"username": "user_name",
"timestamp": "2025-09-25"
} 


Exemplu Output:

Exemplu output complet

Exemplu output complet

{
"command": "viewNotifications",
"username": "user_name",
"timestamp": "2025-09-25",
"notifications": [
"<Notification 1>",
"<Notification 2>",
"<Notification 3>"
]
} 


Cautarea avansată

Disponibilă pentru: Developer, Manager

Descriere: Permite căutarea avansată a tichetelor (sau a developerilor, în cazul managerilor) pe baza unor criterii de filtrare.

Comanda: search

Restricții

1. Toate filtrele vor fi valide pentru rolul utilizatorului.

2. Dacă un filtru nu este specificat → nu se aplică filtrare pe acel câmp.

3. Dacă nu este specificat niciun filtru → comanda este echivalentă cu viewTickets.

4. Dacă nu există rezultate → se returnează o listă goală

Rezultatele sunt afișate după createdAt (cele mai vechi primele), apoi după id in cazul tichetelor și lexicografic după username in cazul developerilor.

Filtre Developer

  • Poate căuta: doar tichete cu status OPEN din milestone-urile la care este repartizat
  • Filtre disponibile:
    • businessPriority
    • type
    • createdAt
    • createdBefore
    • createdAfter
    • availableForAssignment

Filtre manager

  • Poate căuta: toate tichetele din sistem și developerii din subordine
  • Filtre disponibile:
    • toate filtrele Developer
    • keywords
    • expertiseArea
    • seniority
    • performanceScoreAbove
    • performanceScoreBelow

Atenție! keywords este case-insensitive și caută potrivirea parțială sau completă a cel puțin un cuvânt în description sau title.

În output, matchingWords arată cuvintele cheie găsite ca potrivire pentru keywords în ordine lexicografică.

Atenție! Dacă availableForAssignment = true, comanda returnează doar tichetele ce pot fi repartizate developerului curent (în funcție de senioritate, expertiză și milestone).

Atenție! Scorul de performanță al unui developer utilizat în procesul de search este ultimul generat de comanda generatePerformanceReport. (0 dacă încă nu a fost dată comanda generatePerformanceReport).

Tip! Implementarea căutării trebuie să urmeze Open-Closed Principle, permițând adăugarea de noi strategii de filtrare fără modificarea codului existent.


Exemplu Input – Developer:

Exemplu input complet

Exemplu input complet

{
"command": "search",
"username": "dev_one",
"timestamp": "2025-09-26",
"filters": {
"searchType": "TICKET",
"businessPriority": "HIGH",
"type": "BUG",
"createdAfter": "2025-09-01",
"availableForAssignment": true
}
} 


Exemplu Output – Developer:

Exemplu output complet

Exemplu output complet

{
"command": "search",
"username": "dev_one",
"timestamp": "2025-09-26",
"searchType": "TICKET",
"results": [
{
"id": 0,
"type": "BUG",
"title": "Crash on settings page",
"businessPriority": "HIGH",
"status": "OPEN",
"createdAt": "2025-09-10",
"solvedAt": "",
"reportedBy": "cleopatra"
},
{
"id": 3,
"type": "BUG",
"title": "Data sync failure",
"businessPriority": "HIGH",
"status": "OPEN",
"createdAt": "2025-09-15",
"solvedAt": "",
"reportedBy": ""
}
]
} 


Exemplu Input – Manager (tickets):

Exemplu input complet

Exemplu input complet

{
"command": "search",
"username": "gabriel_manager",
"timestamp": "2025-09-26",
"filters": {
"searchType": "TICKET",
"keywords": ["pay", "bug"],
"businessPriority": "HIGH",
"type": "BUG",
"createdAfter": "2025-09-01"
}
} 


Exemplu Output – Manager (tickets):

Exemplu output complet

Exemplu output complet

{
"command": "search",
"username": "gabriel_manager",
"timestamp": "2025-09-26",
"searchType": "TICKET",
"results": [
{
"id": 5,
"type": "BUG",
"title": "Payment gateway error",
"businessPriority": "HIGH",
"status": "OPEN",
"createdAt": "2025-09-12",
"solvedAt": "",
"reportedBy": "user456",
"matchingWords": ["payment"]
}
]
} 


Exemplu Input – Manager (developers):

Exemplu input complet

Exemplu input complet

{
"command": "search",
"username": "gabriel_manager",
"timestamp": "2025-09-26",
"filters": {
"searchType": "DEVELOPER",
"expertiseArea": "BACKEND",
"seniority": "MID",
"performanceScoreAbove": number
}
} 


Exemplu Output – Manager (developers):

Exemplu output complet

Exemplu output complet

{
"command": "search",
"username": "gabriel_manager",
"timestamp": "2025-09-26",
"searchType": "DEVELOPER",
"results": [
{
"username": "dev_two",
"expertiseArea": "BACKEND",
"seniority": "MID",
"performanceScore": number,
"hireDate": "2024-05-10"
}
]
} 


Reports

Raport de performanță

Disponibilă pentru: Manager

Descriere: Generează raportul lunar de performanță pentru toți developerii din subordinea unui manager. În raport sunt incluse toate tichetele rezolvate (status CLOSED) din luna anterioară.

Comanda: generatePerformanceReport.

Luna anterioară folosită pentru raport este luna anterioară timestamp-ului comenzii.

Developerii vor fi afișați în ordine lexicografică după username.

Un developer fără tichete CLOSED va avea scorul de performanță 0.

Atenție!

averageResolutionTime este media de rezolvare a tuturor tichetelor închise ale unui developer.

averageResolutionTime = assignedAt - solvedAt + 1

Junior Performance

Junior Performance

Formula:

juniorPerformance = max(0, 0.5 * closedTickets - ticketDiversityFactor) + seniorityBonus

Detalii calcul:

  • averageResolvedTicketType = (bugTickets + featureTickets + uiTickets) / 3
  • standardDeviation = sqrt(((bugTickets - avg)^2 + (featureTickets - avg)^2 + (uiTickets - avg)^2) / 3)
  • ticketDiversityFactor = standardDeviation / averageResolvedTicketType

Mid Performance

Mid Performance

Formula:

midPerformance = max(0, 0.5 * closedTickets + 0.7 * highPriorityTickets - 0.3 * averageResolutionTime) + seniorityBonus

Detalii calcul:

  • closedTickets = numărul total de tichete rezolvate
  • highPriorityTickets = tichete rezolvate cu prioritate HIGH sau CRITICAL
  • averageResolutionTime = media timpilor de rezolvare (zile)

Senior Performance

Senior Performance

Formula:

seniorPerformance = max(0, 0.5 * closedTickets + 1.0 * highPriorityTickets - 0.5 * averageResolutionTime) + seniorityBonus

Detalii calcul:

  • closedTickets = numărul total de tichete rezolvate
  • highPriorityTickets = tichete rezolvate cu prioritate HIGH sau CRITICAL
  • averageResolutionTime = media timpilor de rezolvare (zile)
  • Impactul tichetelor cu prioritate ridicată și timpul de rezolvare contează mai mult
  • Formula penalizează timpi mari de rezolvare și răsplătește rezolvarea tichetelor importante

Bonusuri nivel de senioritate

Bonusuri nivel de senioritate

  • JUNIOR → +5
  • MID → +15
  • SENIOR → +30


Puteți folosi următoarele metode pentru calculul numeric:

Metode utile

Metode utile

public static double averageResolvedTicketType(int bug, int feature, int ui) {
    return (bug + feature + ui) / 3.0;
}
 
public static double standardDeviation(int bug, int feature, int ui) {
    double mean = averageResolvedTicketType(bug, feature, ui);
    double variance = (Math.pow(bug - mean, 2) + Math.pow(feature - mean, 2) + Math.pow(ui - mean, 2)) / 3.0;
    return Math.sqrt(variance);
}
 
public static double ticketDiversityFactor(int bug, int feature, int ui) {
    double mean = averageResolvedTicketType(bug, feature, ui);
 
    // dacă nu există tichete, diversitatea este 0
    if (mean == 0.0) {
        return 0.0;
    }
 
    double std = standardDeviation(bug, feature, ui);
    return std / mean;
}

Raportul este calculat doar pentru developerii din echipa manager-ului.

Exemplu Input:

Exemplu input complet

Exemplu input complet

{
  "command": "generatePerformanceReport",
  "username": "gabriel_manager",
  "timestamp": "2025-09-01"
}


Exemplu Output:

Exemplu output complet

Exemplu output complet

{
  "command": "generatePerformanceReport",
  "username": "gabriel_manager",
  "timestamp": "2025-09-01",
  "report": [
    {
      "username": "dev_one",
      "closedTickets": 5,
      "averageResolutionTime": 4.2,
      "performanceScore": 88.56,
      "seniority": "SENIOR"
    },
    {
      "username": "dev_two",
      "closedTickets": 3,
      "averageResolutionTime": 5.0,
      "performanceScore": 75.00,
      "seniority": "MID"
    }
  ]
}


Raport de risc

Disponibilă pentru: Manager

Descriere: Generează un raport pe baza metricii ticket risk.

Comanda: generateTicketRiskReport

Raportul este creat pe baza tuturor tichetelor OPEN și IN_PROGRESS din sistem, indiferent de managerul care a generat raportul.

Tip! Pentru mai multe detalii despre metrici, vizitați Metrici de stabilitate.

Calculare:

BUG

BUG

Formula: frequency × severityFactor

Valoare maximă: 12

Exemplu de calcul:

frequency = ALWAYS (4)  
severityFactor = SEVERE (3)

Risc brut = 4 × 3 = 12  
Risc final = (12 × 100) / 12 = 100.00

FEATURE_REQUEST

FEATURE_REQUEST

Formula: businessValue + customerDemand

Valoare maximă: 20

Exemplu de calcul:

businessValue = XL (10)  
customerDemand = HIGH (6)

Risc brut = 10 + 6 = 16  
Risc final = (16 × 100) / 20 = 80.00

UI_FEEDBACK

UI_FEEDBACK

Formula: (11 − usabilityScore) × businessValue

Valoare maximă: 100

Exemplu de calcul:

usabilityScore = 2  
businessValue = XL (10)

Risc brut = (11 − 2) × 10 = 90  
Risc final = (90 × 100) / 100 = 90.00


În urma raportului, fiecare categorie va avea un calificativ:

Calificative risc

Calificative risc


Interval Risc Calificativ
0 – 24 NEGLIGIBLE
25 – 49 MODERATE
50 – 74 SIGNIFICANT
75 – 100 MAJOR


Exemplu Input:

Exemplu input complet

Exemplu input complet

{
"command": "generateTicketRiskReport",
"username": "gabriel_manager",
"timestamp": "2025-09-30"
} 


Exemplu Output:

Exemplu output complet

Exemplu output complet

{
"command": "generateTicketRiskReport",
"username": "gabriel_manager",
"timestamp": "2025-09-30",
"report": {
"totalTickets": 20,
"ticketsByType": {
"BUG": 10,
"FEATURE_REQUEST": 6,
"UI_FEEDBACK": 4
},
"ticketsByPriority": {
"LOW": 5,
"MEDIUM": 7,
"HIGH": 6,
"CRITICAL": 2
},
"riskByType": {
"BUG": "NEGLIGIBLE",
"FEATURE_REQUEST": "MODERATE",
"UI_FEEDBACK": "SIGNIFICANT"
}
}
} 


Raport de eficiență a rezolvării

Disponibilă pentru: Manager

Descriere: Evaluează cât de eficientă este echipa în a rezolva tichete. Se vor considera doar tichete în stările RESOLVED și CLOSED.

Comanda: generateResolutionEfficiencyReport

Raportul este creat pe baza tuturor tichetelor CLOSED si RESOLVED din sistem, indiferent de managerul care a generat raportul.

Tip! Pentru mai multe detalii despre metrici, vizitați Metrici de stabilitate.

Calculare:

BUG

BUG

Formula:

(bugFrequency + severityFactor) × 10 / daysToResolve

Valoare maximă: 70

Exemplu de calcul:

frequency = FREQUENT (3)
severityFactor = MODERATE (2)
daysToResolve = 2

Scor eficiență = (3 + 2) × 10 / 2 = 25
Eficiență finală = (25 × 100) / 70 = 35.71

FEATURE_REQUEST

FEATURE_REQUEST

Formula:

(businessValue + customerDemand) / daysToResolve

Valoare maximă: 20

Exemplu de calcul:

businessValue = L (6)
customerDemand = HIGH (6)
daysToResolve = 2

Scor eficiență = (6 + 6) / 2 = 6.00
Eficiență finală = (6 × 100) / 20 = 30.00

UI_FEEDBACK

UI_FEEDBACK

Formula:

(usabilityScore + businessValue) / daysToResolve

Valoare maximă: 20

Exemplu de calcul:

usabilityScore = 9
businessValue = XL (10)

Scor eficiență = (9 + 10) / 2 = 9.5
Eficiență finală = (9.5 × 100) / 20 = 47.50


Atenție! daysToResolve = numărul de zile dintre assignedAt și data la care tichetul a fost marcat ultima dată ca RESOLVED sau CLOSED.

Exemplu Input:

Exemplu input complet

Exemplu input complet

{
  "command": "generateResolutionEfficiencyReport",
  "username": "gabriel_manager",
  "timestamp": "2025-09-30"
}


Exemplu Output:

Exemplu output complet

Exemplu output complet

{
  "command": "generateResolutionEfficiencyReport",
  "username": "gabriel_manager",
  "timestamp": "2025-09-30",
  "report": {
    "totalTickets": 20,
    "ticketsByType": {
      "BUG": 10,
      "FEATURE_REQUEST": 6,
      "UI_FEEDBACK": 4
    },
    "ticketsByPriority": {
      "LOW": 5,
      "MEDIUM": 7,
      "HIGH": 6,
      "CRITICAL": 2
    },
    "efficiencyByType": {
      "BUG": 65.50,
      "FEATURE_REQUEST": 55.30,
      "UI_FEEDBACK": 40.25
    }
  }
}


Raport de impact asupra clienților

Disponibilă pentru: Manager

Descriere: Estimează impactul asupra clienților al tichetelor.

Comanda: generateCustomerImpactReport

Raportul este creat pe baza tuturor tichetelor aflate în stările OPEN și IN_PROGRESS, indiferent de managerul care a generat raportul.

Tip! Pentru mai multe detalii despre metrici, vizitați Metrici de stabilitate.

Calculare:

BUG

BUG

Formula:

frequency × businessPriority × severityFactor

Valoare maximă: 48

Exemplu de calcul:

frequency = ALWAYS (4)  
businessPriority = CRITICAL (4)  
severityFactor = SEVERE (3)

Impact brut = 4 × 4 × 3 = 48  
Impact final = (48 × 100) / 48 = 100.00

FEATURE_REQUEST

FEATURE_REQUEST

Formula:

businessValue × customerDemand

Valoare maximă: 100

Exemplu de calcul:

businessValue = M (3)  
customerDemand = HIGH (6)

Impact brut = 3 × 6 = 18  
Impact final = (18 × 100) / 100 = 18.00

UI_FEEDBACK

UI_FEEDBACK

Formula:

businessValue × usabilityScore

Valoare maximă: 100

Exemplu de calcul:

businessValue = L (6)  
usabilityScore = 9

Impact brut = 6 × 9 = 54  
Impact final = (54 × 100) / 100 = 54.00


Exemplu Input:

Exemplu input complet

Exemplu input complet

{
  "command": "generateCustomerImpactReport",
  "username": "gabriel_manager",
  "timestamp": "2025-09-30"
}


Exemplu Output:

Exemplu output complet

Exemplu output complet

{
  "command": "generateCustomerImpactReport",
  "username": "gabriel_manager",
  "timestamp": "2025-09-30",
  "report": {
    "totalTickets": 20,
    "ticketsByType": {
      "BUG": 10,
      "FEATURE_REQUEST": 6,
      "UI_FEEDBACK": 4
    },
    "ticketsByPriority": {
      "LOW": 5,
      "MEDIUM": 7,
      "HIGH": 6,
      "CRITICAL": 2
    },
    "customerImpactByType": {
      "BUG": 75.55,
      "FEATURE_REQUEST": 60.05,
      "UI_FEEDBACK": 45.02
    }
  }
}


Raport de stabilitate a aplicației

Disponibilă pentru: Manager

Descriere: Generează un raport de stabilitate al aplicației, pe baza metricii Ticket Risk și a metricii Customer Impact.

Comanda: appStabilityReport

Raportul combină Ticket Risk și Customer Impact pentru a determina stabilitatea aplicației la un moment dat.

Raportul este creat pe baza tuturor tichetelor din sistem, indiferent de managerul care a generat raportul.

Restrictii

1. Dacă nu există tichete OPEN sau IN_PROGRESS, aplicația este considerată STABLE.

2. Dacă toate categoriile de risc sunt NEGLIGIBLE și impactul pentru clienți este sub 50 pentru toate tipurile de tichet, aplicația este considerată STABLE.

3. Dacă există cel puțin o categorie de risc SIGNIFICANT, aplicația este considerată UNSTABLE.

4. În celelalte cazuri, aplicația este considerată PARTIALLY STABLE.

5. Dacă aplicația este STABLE, aplicația își încheie execuția și nu mai sunt procesate alte comenzi.

Exemplu Input:

Exemplu input complet

Exemplu input complet

{
  "command": "appStabilityReport",
  "username": "gabriel_manager",
  "timestamp": "2025-09-30"
}


Exemplu Output: Exemplu Output:

Exemplu output complet

Exemplu output complet

{
  "command": "appStabilityReport",
  "username": "gabriel_manager",
  "timestamp": "2025-09-30",
  "report": {
    "totalOpenTickets": 15,
    "openTicketsByType": {
      "BUG": 8,
      "FEATURE_REQUEST": 5,
      "UI_FEEDBACK": 2
    },
    "openTicketsByPriority": {
      "LOW": 3,
      "MEDIUM": 6,
      "HIGH": 4,
      "CRITICAL": 2
    },
    "riskByType": {
      "BUG": "SIGNIFICANT",
      "FEATURE_REQUEST": "MODERATE",
      "UI_FEEDBACK": "NEGLIGIBLE"
    },
    "impactByType": {
      "BUG": 87.45,
      "FEATURE_REQUEST": 42.30,
      "UI_FEEDBACK": 5.75
    },
    "appStability": "UNSTABLE"
  }
}


Scheletul de cod

Scheletul de cod conține:

  • Clasa App care este punctul de intrare pentru logica de rezolvare a temei.

În cadrul acestei teme, citirea datelor de intrare nu mai este implementată în schelet.

Recomandăm să folosiți librăria Jackson la capacitate maximă, profitând de anotările sale (@JsonSubTypes, @JsonProperty, @JsonIgnore, @JsonCreator, etc.) pentru a simplifica procesul de mapare al obiectelor.

Pentru mai multe detalii puteți vizita Jackson Annotation Examples (Baeldung) și Jackson Object Mapper tutorial (Baeldung).

  • Implementarea voastră va începe din metoda App.run, unde veți adăuga în ArrayNode output pe parcursul execuției toate output-urile comezilor date. De asemenea, aveți un mic exemplu în schelet despre cum puteți face asta.
  • Aveți în fișierul pom.xml toate dependințele necesare pentru rularea temei, mai exact bibliotecile Jackson și câteva dependințe folosite pentru testare.

Output-ul nu trebuie formatat ca în ref-uri, fiindcă se verifică conținutul obiectelor și array-urilor JSON, nu textul efectiv.

Totuși vă recomandăm să utilizați PrettyPrinter dacă folosiți Jackson pentru că vă ajută la depanare ( Documentație PrettyPrinter).

Totodată, pentru a înțelege cum se poate realiza scrierea în fișierele JSON de output, vă sugerăm să consultați JSON Array.

Dacă aveți probleme cu proiectul vostru vă recomandăm următoarele soluții:

  • Să închideți proiectul din IntelliJ, să ștergeți din file explorer folderele .idea și target și să deschideți din nou folderul proiectului cu IntelliJ (File → open → selectați folderul în care se află pom.xml). Acest pas vă regenerează configurația IntelliJ-ului.
  • Să apăsați pe iconița “M” din dreapta în IntelliJ, după care să apăsați pe item-ul din listă, apoi pe lifecycle și apoi dublu click pe install. Acest pas vă reinstalează dependințele proiectului.
  • Să apăsați pe File → Invalidate cache și să bifați toate opțiunile. Proiectul o să se reîncarce ștergând toate configurațiile și fișierele cached.

Execuția temei

Pentru a rula checker-ul intrați în fișierul “src/test/java/TestRunner” și rulați clasa.

O să vi se deschidă un panou în IntelliJ de unde puteți vedea statusul tuturor testelor. De asemenea, vi se va afișa și eroarea sau diferența rezultatului pe care îl aveți pentru fiecare test în parte.

Pentru ca checker-ul să funcționeze trebuie să deschideți tema din Intellij la calea unde se află fișierul “pom.xml”.

Recomandări

  • Tema a fost concepută pentru a vă testa cunoștințele dobândite în urma parcurgerii laboratoarelor 1-9, aceasta putând fi rezolvată doar cu noțiunile invățate din acele laboratoare.
  • Tema fiind o specificație destul de stufoasă recomandăm citirea de cel putin două ori a enunțului inainte de inceperea implementării.

Verificați periodic această pagină, deoarece scheletul/cerința pot suferi modificări în urma unor erori din partea noastră.

Utilizarea LLM-urilor (ChatGPT, Gemini, Claude etc.)

Puteți folosi modele de limbaj (LLM-uri) pentru asistență în realizarea temei doar ca instrument suplimentar, de exemplu pentru clarificări, explicații sau verificarea ideilor.

Totuși, recomandarea noastră este să încercați să rezolvați tema pe cont propriu, fără a depinde de astfel de instrumente. Scopul exercițiului este să învățați și să vă dezvoltați abilitățile, iar progresul real vine doar prin înțelegere și practică personală.

Puteți folosi LLM-uri pentru:

  • explicații teoretice.
  • exemple suplimentare.
  • verificarea codului sau a ideilor.
  • clarificarea unor concepte.

NU este acceptat să:

  • trimiteți soluții generate integral de un LLM.
  • folosiți cod sau text pe care nu îl înțelegeți.
  • copiați fără să puteți explica ce ați făcut în cod.
  • generați README-ul folosind un LLM.

Evaluare

Punctajul constă din:

  • 80p implementare - trecerea testelor
  • 10p coding style (vezi checkstyle)
  • 5p README.md clar, concis, explicații axate pe design (flow, interacțiuni)
  • 5p folosire git pentru versionarea temei

  • Pe pagina Indicații pentru teme găsiți indicații despre scrierea README-ului și baremul folosit la corectarea temei. Vă incurajăm să treceți prin el cel puțin odată.
  • Vă recomandăm să folosiți README.md, deoarece vă puteți formata conținutul mai bine.

Depunctările pentru temă sunt acoperite în barem, totuși pot apărea depunctări care nu se află în imaginile furnizate.

Bonusuri: La evaluare, putem oferi bonusuri pentru design foarte bun, cod bine documentat dar și pentru diverse elemente suplimentare.

  • Temele vor fi testate împotriva plagiatului. Orice tentativă de copiere va duce la anularea punctajului de pe parcursul semestrului şi repetarea materiei atât pentru sursă(e) cât şi pentru destinație(ii), fără excepție.
  • Puteți folosi LLM-uri (ChatGPT, Gemini etc.) doar pentru clarificări sau fragmente mici de cod, însă menționați în README unde și cum au fost folosite pentru a evita orice scenariu de copiat.

Git

Folosirea git pentru versionare va fi verificata din folderul .git pe care trebuie să îl includeți în arhiva temei. Punctajul se va acorda dacă ați făcut minim 3 commit-uri relevante și cu mesaj sugestiv. NU este permis să aveți repository-urile de git publice până la deadline-ul hard.

Pentru a primi punctajul pentru Git, după ce ați terminat tema și ați făcut toate commit-urile, adăugați directorul .git în arhiva temei.

Pentru folosirea tool-ului Git vă punem la dispoziție un tutorial actualizat și amplu și aveți de asemenea și un tutorial despre comenzile pe care puteți să le dați din IntelliJ la acest.

  • După ce clonați repo-ul de pe GitHub, vă rugăm să vă faceți un repository propriu privat cu conținutul temei sau să faceți un fork privat. Dacă nu folosiți un repository sau fork propriu nu o să puteți să urcați schimbările din Git în GitHub, deoarece vă aflați în rădăcina repository-ului echipei de POO și aveți riscul să vă expuneți soluția.
  • Vă rugăm să vă generați un .gitignore cu template-ul Maven dacă nu folosiți gitignore-ul inclus în temă. Acesta vă ajută să definiți fișiere care să nu fie luate în considerare la diff check când rulați git status/git commit sau alte comenzi de git.

Checkstyle

Unul din obiectivele temei este învățarea respectării code-style-ului limbajului pe care îl folosiți. Aceste convenții (de exemplu cum numiți fișierele, clasele, variabilele, cum indentați) sunt verificate pentru temă de către tool-ul checkstyle (care se află în pom.xml ca dependență).

Pe pagina de Recomandări cod găsiți câteva exemple de coding style.

Dacă numărul de erori depistate de checkstyle depășește 30, atunci punctele pentru coding-style nu vor fi acordate. Dacă punctajul este negativ, acesta se trunchiază la 0.

Exemple:

  • punctaj_total = 100 și nr_erori = 200nota_finala = 90
  • punctaj_total = 100 și nr_erori = 29nota_finala = 100
  • punctaj_total = 80 și nr_erori = 30nota_finala = 80
  • punctaj_total = 80 și nr_erori = 31nota_finala = 70

Teste

  1. in_01_test_report.json
  2. in_02_test_milestone.json
  3. in_03_test_milestone_edge_case.json
  4. in_04_test_assign.json
  5. in_05_test_assign_edge_case.json
  6. in_06_test_comment.json
  7. in_07_test_comment_edge_case.json
  8. in_08_test_status_change.json
  9. in_09_test_status_undo_change.json
  10. in_10_test_status_edge_case.json
  11. in_11_test_search.json
  12. in_12_test_notifications.json
  13. in_13_test_metrics_customer_impact.json
  14. in_14_test_metrics_ticket_risk.json
  15. in_15_test_metrics_efficiency.json
  16. in_16_test_stability.json
  17. in_17_test_performance.json
  18. in_18_test_complex.json
  19. in_19_test_complex_edge_case.json

Upload temă

Arhiva o veţi urca pe Code Devmind, unde sunt si informații despre structura ei.

Checker-ul din cloud nu a fost publicat încă! Vă vom comunica pe Teams când acesta devine disponibil.

FAQ

Q: Pot folosi biblioteca “X”?
A: Dacă doriți să folosiți o anumită bibliotecă vă recomandăm să întrebați pe forum, ca apoi să o validăm și să o includem și în pom-ul de pe Code Devmind.

Q: Pot folosi GSON în loc de Jackson?
A: Sigur, contează doar să aveți output-ul corect și să respectați convențiile de coding style și modularitate.

Q: Am descoperit edge case-ul “Y”, trebuie să îl tratez?
A: Nu. Toate datele necesare pentru soluționarea temei vă sunt date in cerință. Dacă totuși am omis ceva ne puteți contacta pe forum.

Q: Pot folosi clase de tip “Enum” pentru constante?
A: Da.

Q: Ce JDK recomandați?
A: 25

Q: Pot să fac în orice ordine testele?
A: Depinde. Testele au fost concepute sa fie cât mai decuplate și să testeze câte o funcționalitate în întregime. Cu toate astea, vă recomandăm să implementați mai întâi testele 01, 02, 03 deoarece reprezintă funcționalitățile de bază pentru rezolvarea următoarelor teste mai complexe.

Resurse și linkuri utile

poo-ca-cd/teme/2025/b73f56dc-17a1-42ac-bd7e-d57f3caaf9fd/tema-2.txt · Last modified: 2026/01/04 09:00 by valentin.carauleanu
CC Attribution-Share Alike 3.0 Unported
www.chimeric.de Valid CSS Driven by DokuWiki do yourself a favour and use a real browser - get firefox!! Recent changes RSS feed Valid XHTML 1.0