Open CourseWare
Show page
Recent changes
Login
Media Manager
Namespaces
Choose namespace
[root]
3dp
aa
ac
ac-is
arhiva
2011
2012
2013
2014
2015
2016
lab
lab00
lab01
lab02
lab03
lab04
lab05
lab06
lab07
lab08
lab09
sol
lab10
lab11
resurse
teme
tutoriale
2017
internal
lab
lab-ie
playground
resurse
teme
teme-ie
tutoriale
undefined
wiki
alf
am
android
apd
apm
app
asc
ass
bd
bd2
bdd
cc
cdci
cns
cpl
cpl-atm
cplatm
dapm
devops
dsm
dss
eap
egc
eim
ep
ewis
fob
fss
gp
gsr
help
ic
idp
ihs
ii
info2
iocla-bkp
iot
iot2015
iot2016
iotcluj
iotcluj2016
iothings
iotiasi
ipg
irva
isc
isi
isrm
lfa
lkd
mentors
mn
moby
mps
mpsit
ndk
osp
pa
patr
pc
pclp2
pet
pgapi
pjv
pl
pm
poo
poo-ca-cd
poo-is
poo-is-ab
pp
pr
priot
prnp
programare
programare-cc
ps
pw
rl
saisp
sasc
scgc
scr
sd-ca
sda-aa
sda-ab
sde
sde2
se
seh
si
smd
so
so-etti
so2
soc
sred
ss
tsc
uso
uso-ac
vdvac
vss
wiki
Media Files
Media Files
Upload
Search
Files in
ac-is:arhiva:2016:lab:lab09
Thumbnails
Rows
Name
Date
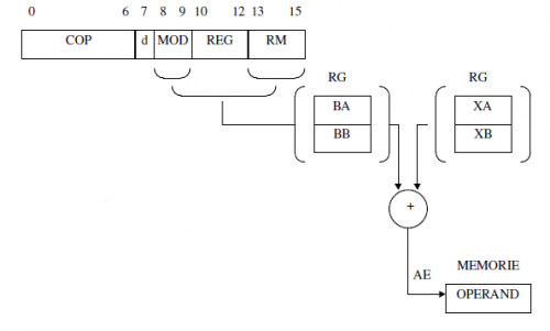
addr_reg.png
500×207
2021/09/20 18:37
39.9 KB
addr_sum.png
500×301
2021/09/20 18:37
56.5 KB
change_coe.png
437×408
2021/09/20 18:37
18.6 KB
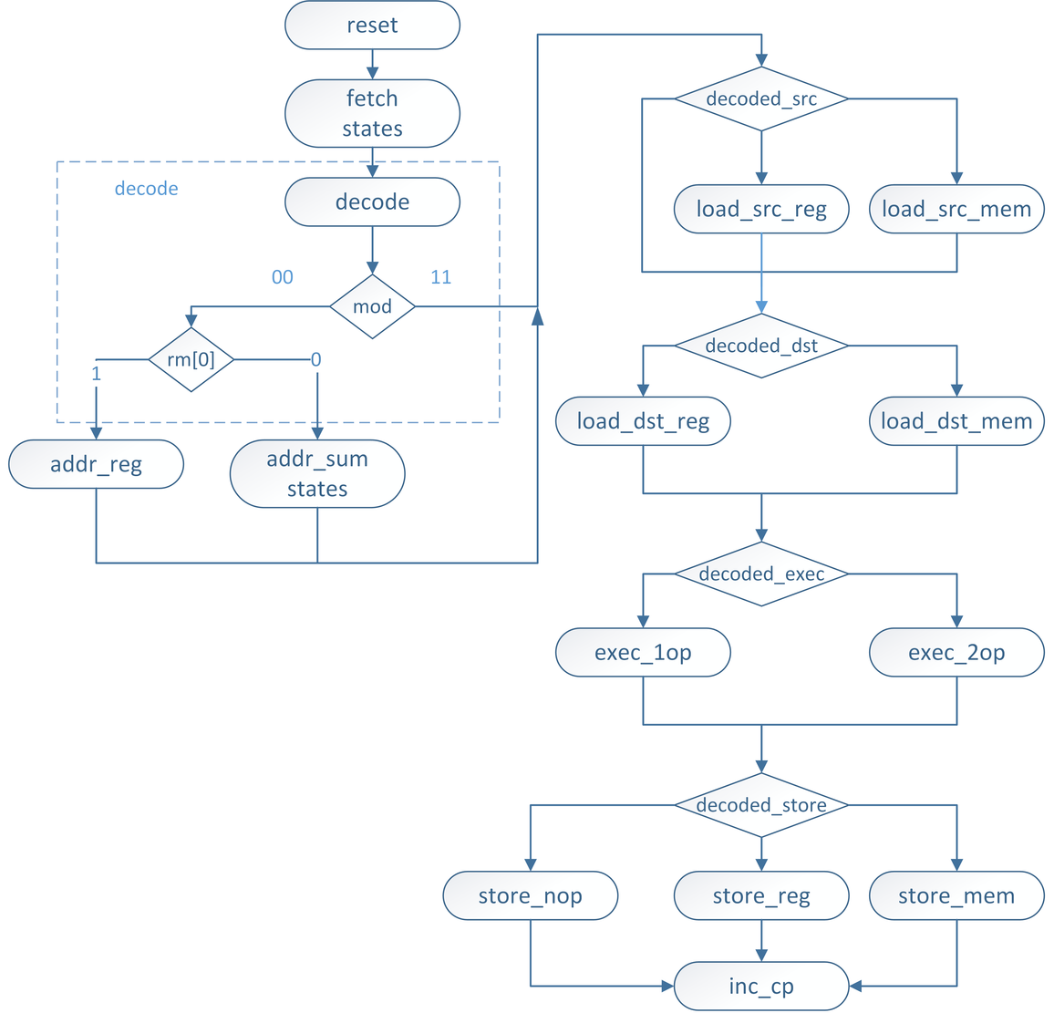
mod_00_states.png
1156×1111
2021/09/20 18:37
202.5 KB
File
iothings/proiecte/2022sric/babymonitor.txt · Last modified: 2023/06/02 09:14 by andreea.ciocaianu
Show page
Old revisions
Media Manager
Back to top