Open CourseWare
Show page
Recent changes
Login
Media Manager
Namespaces
Choose namespace
[root]
3dp
aa
ac
ac-is
alf
am
android
apd
apm
app
asc
ass
bd
bd2
bdd
cc
cdci
cns
cpl
cpl-atm
cplatm
dapm
devops
dsm
dss
eap
egc
eim
ep
ewis
fob
fss
gp
gsr
help
ic
idp
ihs
ii
info2
iocla-bkp
iot
iot2015
iot2016
iotcluj
iotcluj2016
iothings
iotiasi
ipg
irva
isc
isi
isrm
lfa
lkd
mentors
mn
moby
mps
mpsit
ndk
osp
pa
patr
pc
pclp2
pet
pgapi
pjv
pl
pm
administrative
aviewer
cablaj
cursuri
diverse
echipa
eestec
galerie
galileo
graphviz
hidden
lab
latex
pm
poze
prj2010
prj2011
prj2012
prj2013
prj2014
prj2015
prj2016
prj2017
prj2018
prj2019
prj2021
prj2022
prj2023
prj2024
prj2025
abirlica
ajipa
aluca
apredescu
florian.ariasu
atoader
avaduva
ccristi
cmoarcas
czlatea
eradu
fstancu
iivasciuc
iotelea
mdinica
rnedelcu
vradulescu
vstoica
vstoicam
promo
tutorial
wiki
wikistatistics
poo
poo-ca-cd
poo-is
poo-is-ab
pp
pr
priot
prnp
programare
programare-cc
ps
pw
rl
saisp
sasc
scgc
scr
sd-ca
sda-aa
sda-ab
sde
sde2
se
seh
si
smd
so
so-etti
so2
soc
sred
ss
tsc
uso
uso-ac
vdvac
vss
wiki
Media Files
Media Files
Upload
Search
Files in
pm:prj2025:apredescu
Thumbnails
Rows
Name
Date
334cb_anda_elena_sucitu_battleship.zip
2025/06/01 16:08
391.1 KB
ana_stoica-diagrama_bloc.png
1536×1024
2025/05/20 22:26
1.3 MB
ana_stoica_schema_electrica.png
1536×1024
2025/05/20 23:15
1 MB
anca.radu2411_electric_scheme.jpg
802×318
2025/05/14 01:35
79 KB
andrei.imireanu1_schema_bloc.png
712×461
2025/05/16 14:33
38.3 KB
andrei.imireanu1_wip_fritzing.png
1234×795
2025/05/16 15:25
190.5 KB
andrei.imireanu_schema_bloc.png
712×461
2025/05/16 14:32
38.3 KB
andrei.imireanu_wip_fritzing.png
2467×1589
2025/05/16 15:24
316.7 KB
andrei_imireanu_proof.png
818×1280
2025/05/18 20:45
70.3 KB
back.png
1536×2048
2025/11/17 19:04
2.1 MB
circuit_final.png
1408×730
2025/05/28 14:32
100.7 KB
cristian.deda_schema_electrica.png
1001×815
2025/05/17 01:32
103.9 KB
design_ancaradu.jpg
2048×1536
2025/05/28 12:21
136.9 KB
diagarama_ancaradu_new.png
1024×1536
2025/05/24 14:57
1.1 MB
diagrama_finala_ancaradu.png
822×750
2025/05/28 12:37
337.5 KB
diagramapm.png
946×557
2025/05/16 14:41
27.6 KB
doom-lite-block-diagram-2.png
1388×1158
2025/05/17 12:58
130.5 KB
fritzing.png
3171×1705
2025/05/16 15:31
394.2 KB
fritzing_andrei.imireanu_progress.png
3428×2897
2025/05/18 21:54
491.6 KB
front.png
1536×2048
2025/11/17 19:04
2.1 MB
func.png
1536×2048
2025/11/17 19:04
2.3 MB
hardware_ancaradu.jpg
1536×2048
2025/05/28 12:21
317.2 KB
image_2025-05-04_175821812.png
1536×1024
2025/05/04 17:59
1.6 MB
image_2025-05-11_134658941.png
1024×1024
2025/05/11 13:48
1.1 MB
image_2025-05-15_190456610.png
1458×623
2025/05/15 19:05
92.5 KB
image_2025-05-15_191227660.png
1075×817
2025/05/15 19:12
43.2 KB
image_2025-05-27_183712132.png
1256×671
2025/05/27 18:37
91.9 KB
image_2025-05-27_183915417.png
945×555
2025/05/27 18:39
24.6 KB
imagine_proiect_ancaradu.jpg
1600×1146
2025/05/25 23:14
125.7 KB
modelmasina.drawio.png
661×231
2025/05/12 23:24
18.2 KB
pasca_robert-paul_cod.zip
2025/05/28 10:29
1.1 KB
pasca_robert-paul_hardware_preview.jpeg
1200×1600
2025/05/28 10:35
229.7 KB
petru.fabian_basic_design.png
1956×1550
2025/05/11 12:54
72.4 KB
petru.fabian_schema.png
829×757
2025/05/25 00:33
307.4 KB
pm.jpg
1131×1600
2025/05/27 23:26
162.6 KB
pmfinal.png
2661×1737
2025/05/19 13:03
679.7 KB
pmfinall.png
3453×1889
2025/05/19 13:16
697.3 KB
poza_componente_anca.radu2411.jpg
1536×2048
2025/05/14 23:24
374.7 KB
rares.carbunaru_block-scheme-pm.png
1024×1024
2025/05/10 19:24
1 MB
rares.carbunaru_tinkerpad-hardware.png
1536×1024
2025/05/10 19:31
1.7 MB
rares_carbunaru_schema-electrica.png
2200×1700
2025/05/14 22:39
57.4 KB
robert_paul.pasca_bloc.png
1838×1029
2025/05/14 21:24
146.6 KB
robert_paul.pasca_schema_electrica.png
1042×659
2025/05/14 21:49
56.5 KB
schema_bloc.png
1024×1536
2025/05/11 19:56
1.2 MB
schema_bloc_andrei.imireanu.png
711×461
2025/05/18 21:56
38.3 KB
schema_bloc_andrei.imireanu2.png
711×461
2025/05/18 21:57
38.3 KB
schema_bloc_andreiimireanu.png
711×461
2025/05/18 21:58
38.1 KB
schema_electrica_anca.radu2411.png
759×687
2025/05/14 23:19
139.5 KB
schema_finala.png
2200×1700
2025/05/28 14:32
67.9 KB
schema_gherghisan_andrei.png
1130×647
2025/05/16 00:16
152 KB
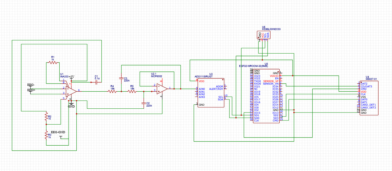
schema_victor_mandescu_eeg.jpg
1263×552
2025/05/17 01:51
224 KB
side.png
1536×2048
2025/11/17 19:04
1.8 MB
smashing_tumelo-turing.pdf
2025/05/14 22:36
4.6 KB
solartracker.drawio.png
511×341
2025/05/16 00:16
26.2 KB
steliansponte1.jpg
1536×1024
2025/05/28 00:56
206.4 KB
steliansponte2.jpg
1536×1024
2025/05/28 00:56
278.1 KB
sucitu_anda_proiect_pm.png
2048×921
2025/05/21 17:59
3.3 MB
sucitu_anda_schema_bloc.png
1073×641
2025/05/11 13:24
533.9 KB
sucitu_anda_schema_bloc_noua.png
586×362
2025/05/13 22:23
169 KB
sucitu_anda_schema_electrica.png
900×504
2025/05/14 00:19
221.8 KB
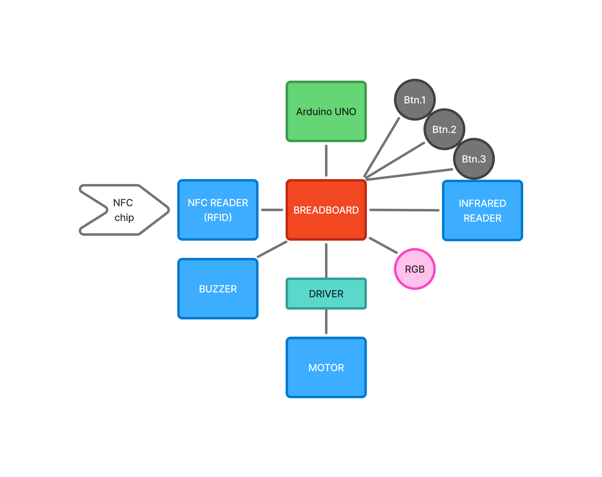
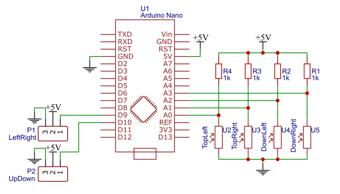
victor.mandescu_bloc.png
1055×667
2025/05/03 23:46
28.2 KB
victor.mandescu_electrozi_deschisi.jpg
1179×947
2025/05/29 14:38
126.1 KB
victor.mandescu_electrozi_inchisi.jpg
863×974
2025/05/29 14:38
110.6 KB
victor.mandescu_exemple-unde.jpg
527×809
2025/05/18 16:43
165.4 KB
victor.mandescu_game-unde.jpg
596×233
2025/05/18 16:43
42.4 KB
victor.mandescu_hardware.jpg
784×530
2025/05/03 19:58
49.5 KB
victor.mandescu_in-out-filtru.jpg
1600×751
2025/05/18 17:56
223.6 KB
victor.mandescu_input-ina333.jpg
1600×755
2025/05/18 17:49
243.2 KB
victor.mandescu_output-ina333.jpg
1600×746
2025/05/18 17:49
176.2 KB
victor.mandescu_rezultate.jpg
258×181
2025/05/29 14:38
11.2 KB
victor.mandescu_schema-hw.jpg
1310×549
2025/05/18 16:39
231.8 KB
victor_mandescu_bdiagram.jpg
754×466
2025/05/28 02:29
81.4 KB
willy_scehma_bloc.png
622×541
2025/05/11 23:27
12.2 KB
willy_schema_breadboard.png
698×815
2025/05/17 01:16
104.6 KB
willy_schema_electrica.png
1001×815
2025/05/17 01:30
103.9 KB
zamfir_cosmin_diagrama.jpg
792×612
2025/05/16 14:37
47.8 KB
zamfir_cosmin_diagrama.png
2200×1700
2025/05/16 14:11
62 KB
zamfir_cosmin_proiect.png
1292×997
2025/05/16 14:37
86.8 KB
File
info2/laboratoare/06.txt · Last modified: 2021/04/06 15:59 by alexandru.vochescu
Show page
Old revisions
Media Manager
Back to top