Open CourseWare
Show page
Recent changes
Login
Media Manager
Namespaces
Choose namespace
[root]
3dp
aa
ac
ac-is
alf
am
android
apd
apm
app
asc
ass
bd
bd2
bdd
cc
cdci
cns
cpl
cpl-atm
cplatm
dapm
devops
dsm
dss
eap
egc
eim
ep
ewis
fob
fss
gp
gsr
help
ic
idp
ihs
ii
info2
iocla-bkp
iot
iot2015
iot2016
iotcluj
iotcluj2016
iothings
iotiasi
ipg
irva
isc
isi
isrm
lfa
lkd
mentors
mn
moby
mps
mpsit
ndk
osp
pa
patr
pc
pclp2
pet
pgapi
pjv
pl
pm
administrative
aviewer
cablaj
cursuri
diverse
echipa
eestec
galerie
galileo
graphviz
hidden
lab
latex
pm
poze
prj2010
prj2011
prj2012
prj2013
prj2014
prj2015
prj2016
prj2017
prj2018
prj2019
prj2021
prj2022
prj2023
prj2024
prj2025
abirlica
ajipa
david.bacalu
mihai_cosmin.nour
aluca
apredescu
atoader
avaduva
ccristi
cmoarcas
czlatea
eradu
fstancu
iivasciuc
iotelea
mdinica
rnedelcu
vradulescu
vstoica
vstoicam
proiect
promo
resurse
tutorial
wiki
wikistatistics
poo
poo-ca-cd
poo-is
poo-is-ab
pp
pr
priot
prnp
programare
programare-cc
ps
pw
rl
saisp
sasc
scgc
scr
sd-ca
sda-aa
sda-ab
sde
sde2
se
seh
si
smd
so
so-etti
so2
soc
sred
ss
tsc
uso
uso-ac
vdvac
vss
wiki
Media Files
Media Files
Upload
Search
Files in
pm:prj2025:ajipa
Thumbnails
Rows
Name
Date
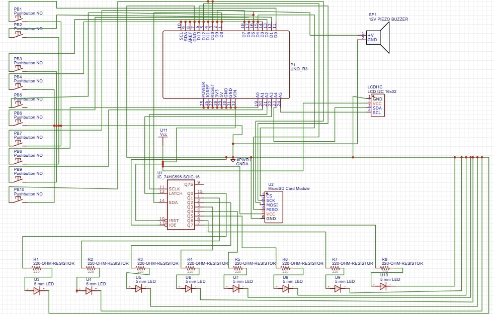
1.png
1536×1024
2025/05/05 14:30
1.2 MB
74hc165.png
179×178
2025/05/24 15:55
11.5 KB
827fbab5-f762-4b89-bea3-a60bc38e82b2.png
1024×1024
2025/05/06 11:40
840.7 KB
5271496422656700834_1_.jpg
960×1280
2025/05/14 22:21
180 KB
amur_gogo.png
999×805
2025/05/13 12:54
57.6 KB
amur_gogo_3.png
1051×817
2025/05/13 12:55
77.6 KB
arduino-nano.png
791×442
2025/05/24 15:55
101.5 KB
arduino_fin.zip
2025/05/30 02:43
1.3 KB
azi1.png
1732×847
2025/05/14 17:35
218.1 KB
badescuandreicristian.rar
2025/05/25 02:30
10.2 KB
biancaaa_schemaelectrica.jpeg
1196×767
2025/05/16 22:43
170.7 KB
bloc_teo.png
1711×823
2025/05/21 00:39
216.4 KB
bomba.png
277×227
2025/05/20 23:39
127.5 KB
bombs_draw.jpg
1500×2000
2025/05/20 22:15
253.1 KB
button_pull-downrezistor.jpg
1152×2048
2025/05/20 22:15
202.4 KB
cablaj_final.jpg
1500×2000
2025/05/20 22:33
364.6 KB
circuit_image.png
3000×1389
2025/05/13 12:05
652.9 KB
circuit_image_1_.png
3000×3877
2025/05/18 23:25
1.2 MB
circuit_image_update.png
3000×3784
2025/05/24 21:24
825.5 KB
circuit_image_vvv.png
3000×1863
2025/05/12 13:04
1.4 MB
conexiuni_butoane_lcd_iliescu_bianca.jpeg
2048×1536
2025/05/17 10:50
421.1 KB
diag_1444.drawio.png
631×403
2025/05/07 16:32
30.5 KB
diagram_finn.png
803×787
2025/05/30 02:27
30.5 KB
diagrama-sistem-acces.jpg
711×291
2025/05/14 22:22
24.3 KB
diagrama.png
681×680
2025/05/05 14:22
31.3 KB
diagrama_fin.png
1920×1080
2025/05/30 02:26
30.4 KB
diagrama_pm.jpg
661×411
2025/05/12 00:29
24.6 KB
diagrama_pm_v2.png
771×473
2025/05/25 12:55
22.6 KB
divizor_iliescu_bianca.png
1477×1330
2025/05/24 12:51
119.6 KB
final.jpg
1400×1085
2025/05/11 19:58
439.5 KB
flag.png
168×71
2025/05/20 23:45
12 KB
flappybird_pozacircuit.jpeg
900×1600
2025/05/19 10:54
222.5 KB
flowerdiagram.png
521×203
2025/05/12 20:09
33.8 KB
functie_desenare_pasare.png
789×505
2025/05/27 02:45
17.3 KB
functie_highscore.png
447×533
2025/05/27 03:50
14.3 KB
functie_leduri.png
463×821
2025/05/27 03:02
17.5 KB
functie_main_menu.png
476×458
2025/05/27 02:43
13.6 KB
game_over.jpg
1500×2000
2025/05/20 22:15
178.1 KB
guide-english.pdf
2025/05/18 22:51
10.2 MB
gym_assistant_circuit_design.png
3000×2219
2025/05/05 14:18
1.2 MB
gym_assistant_horizontal-button.png
1920×772
2025/05/05 14:18
145.8 KB
gym_assistant_pinout_arduino_uno.png
741×535
2025/05/05 14:18
84.7 KB
gym_assistant_pm-project-schema-bloc.jpg
1510×887
2025/05/05 14:18
88.6 KB
gym_assistant_vertical-button.png
1920×772
2025/05/05 14:18
148.8 KB
image.png
771×771
2025/05/18 15:17
296.1 KB
image1_claudiu.jpg
4032×3024
2025/05/18 23:39
983 KB
image2_claudiu.jpg
4032×3024
2025/05/18 23:39
1.2 MB
in_game.jpg
1500×2000
2025/05/20 22:15
312.4 KB
incredible_amur-gogo.png
1280×576
2025/05/13 12:50
97.3 KB
incredible_amur-gogo_1_.png
1280×576
2025/05/13 12:52
97.3 KB
input_joystick.png
338×38
2025/05/27 03:00
1.3 KB
intersectie_page-0001.jpg
3300×2550
2025/05/18 23:25
756.5 KB
intersectie_page-0002.jpg
3300×2550
2025/05/18 23:25
427.7 KB
intersectie_update.png
1002×777
2025/05/24 21:24
54.1 KB
isr.png
644×472
2025/05/27 03:06
13 KB
ivanovstefan1.jpg
2048×1536
2025/05/25 20:56
376.2 KB
ivanovstefan2.jpg
2048×1536
2025/05/25 20:56
292.8 KB
ky032_off.jpg
900×908
2025/05/18 16:55
66.8 KB
ky032_on.jpg
900×900
2025/05/18 16:55
101.6 KB
lavric_paul_hardware.png
3000×1959
2025/05/13 00:40
1.7 MB
lavric_paul_hardware2.png
3000×2018
2025/05/15 15:08
1.7 MB
lcd_arduino_1_.jpg
2000×1500
2025/05/20 22:15
169.6 KB
lcd_arduino_2_.jpg
2000×1500
2025/05/20 22:15
243.1 KB
led_mod.png
1024×1024
2025/05/07 15:49
857.9 KB
meniu_nume.jpg
1500×2000
2025/05/20 22:15
287 KB
meniu_principal.jpg
1500×2000
2025/05/20 22:15
275.7 KB
miscarea_pasarii.png
600×221
2025/05/27 03:01
6.9 KB
pbg_schbloc.jpg
651×361
2025/05/16 23:02
31.1 KB
pbg_schemabloc.jpg
651×361
2025/05/16 12:48
25.9 KB
petfeeder1.png
282×373
2025/05/14 15:53
179.1 KB
petfeeder2.png
282×378
2025/05/14 15:53
144.9 KB
petfeeder3.png
277×376
2025/05/14 15:53
177.2 KB
petfeeder4.png
281×375
2025/05/14 15:53
172 KB
petfeeder5.jpg
1600×1200
2025/05/16 11:24
172.7 KB
photo-collage.png.png
1440×1080
2025/05/30 09:48
1.8 MB
photo-collage.png_1_.png
1920×1080
2025/05/30 09:48
2 MB
pian_electric.jpg
982×627
2025/05/10 14:38
151.7 KB
pian_electric.png
982×627
2025/05/10 14:38
149 KB
pian_electric_1.jpg
872×637
2025/05/12 13:34
51.8 KB
pian_electric_2.jpg
878×544
2025/05/12 13:34
30 KB
pian_electric_cablaj_nou_1.jpg
2719×1690
2025/05/15 20:40
470.4 KB
pian_electric_cablaj_nou_2.jpg
2697×1774
2025/05/15 20:40
484.6 KB
pian_electric_cablaj_nou_3.jpg
4000×1800
2025/05/15 20:40
671.8 KB
pian_electric_schema.jpg
1112×475
2025/05/11 11:11
74 KB
pian_electric_schema_2.jpg
948×643
2025/05/14 00:55
150.9 KB
pian_electric_v2.jpg
868×570
2025/05/11 10:16
134.2 KB
pm_bloc_teo.png
701×471
2025/05/21 00:55
25.6 KB
pm_bloc_teo1.png
701×471
2025/05/21 00:56
25.6 KB
pm_diagram_2.drawio.png
579×399
2025/05/04 10:20
34.5 KB
pm_schema_bloc.png
701×471
2025/05/05 14:31
23 KB
poza1.png
666×778
2025/05/29 21:24
69.4 KB
poza1_claudiu.jpg
4032×3024
2025/05/18 23:15
975.4 KB
poza2.png
822×487
2025/05/29 21:29
55.5 KB
poza2_claudiu.jpg
4032×3024
2025/05/18 23:16
1.3 MB
poza_meniuprincipal.jpg
2037×3503
2025/05/27 02:48
989.5 KB
poza_pasare.jpg
913×912
2025/05/27 02:49
97.6 KB
proiect3_iliescu_bianca.jpeg
2048×1536
2025/05/24 09:31
229.4 KB
proiect_cabluri_iliescu_bianca.jpeg
2048×1536
2025/05/24 09:31
386.7 KB
quit_menu.jpg
1500×2000
2025/05/20 22:15
354.8 KB
rj45-hw-stage-1.jpeg
2048×1580
2025/05/24 11:38
342.8 KB
rj45-hw-stage-2.jpeg
1476×2048
2025/05/24 11:38
252 KB
rj45-hw-stage-3.jpeg
733×1599
2025/05/24 11:38
86.2 KB
rj45-schematic.jpg
3507×2480
2025/05/14 15:05
1.2 MB
rj45-schematics.jpg
3507×2480
2025/05/24 11:38
1.3 MB
rj45-sw-code-img-01.png
472×498
2025/05/24 11:38
54.9 KB
rj45-sw-code-img-02.png
851×636
2025/05/24 11:38
87.3 KB
rj45-sw-code-img-03.png
799×539
2025/05/24 11:38
83.6 KB
rj45-sw-code-img-04.png
893×393
2025/05/24 11:38
81.3 KB
rj45-sw-code-img-05.png
826×548
2025/05/24 11:38
103.6 KB
rj45-sw-code-img-06.png
779×401
2025/05/24 11:38
88.9 KB
rj45-sw-code-img-07.png
617×631
2025/05/24 11:38
98.8 KB
rj45-sw-code-img-08.png
1598×806
2025/05/24 11:38
266.3 KB
rj45-sw-code-img-09.png
1586×515
2025/05/24 11:38
227.6 KB
rj45-sw-code-img-10.png
1615×782
2025/05/24 11:38
289.2 KB
rj45-tester-schema-bloc.jpg
5851×3308
2025/05/24 11:38
647.2 KB
rj45-tester-schema-bloc.png
5002×3346
2025/05/05 22:33
5.3 MB
rtc_module_ds.png
1920×1080
2025/05/04 22:52
62.3 KB
schema-electrica-sistem-acces.jpg
2450×1597
2025/05/14 22:32
171.3 KB
schema-sistem-acces.png
1042×719
2025/05/14 22:11
89.3 KB
schema.png
1536×960
2025/05/04 21:44
324.1 KB
schema_bloc.jpg
721×281
2025/05/04 12:29
28.2 KB
schema_bloc.png
601×491
2025/05/05 15:46
20.2 KB
schema_bloc_bianca_iliescu.png
1920×1080
2025/05/05 09:35
62.7 KB
schema_bloc_camera.png
1536×1024
2025/05/05 14:48
1.1 MB
schema_bloc_circuit.png
3000×1723
2025/05/19 09:34
943.8 KB
schema_bloc_minesweeper.png
578×633
2025/05/04 22:04
31.6 KB
schema_bloc_minesweeper_new.png
553×636
2025/05/04 22:11
20.1 KB
schema_bloc_msw.png
280×344
2025/05/19 09:44
7.5 KB
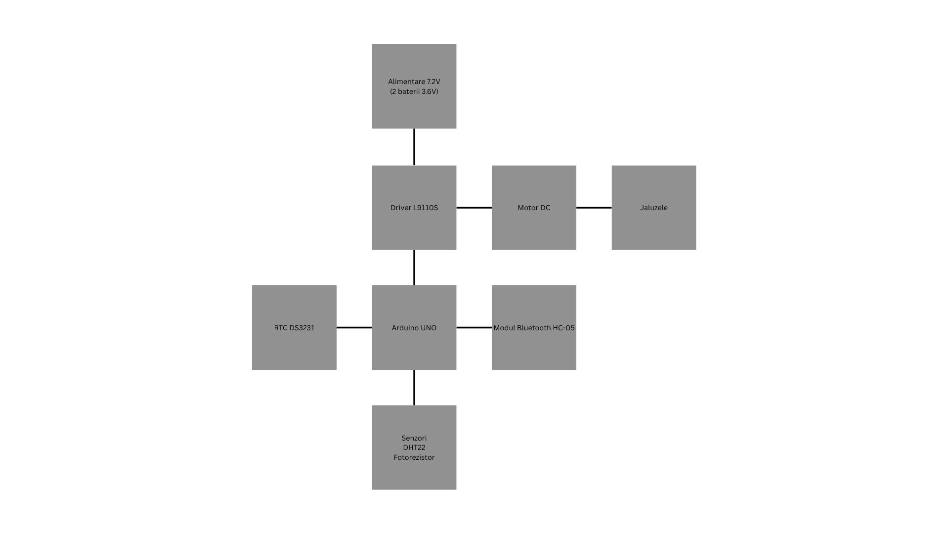
schema_bloc_pm.png
1536×1024
2025/05/05 14:36
1002.7 KB
schema_bloccc.png
1280×853
2025/05/04 22:32
346.4 KB
schema_block_vault.png
601×321
2025/05/05 05:42
15.9 KB
schema_cccc.png
1536×1024
2025/05/14 17:09
931.3 KB
schema_circuit.png
3000×1723
2025/05/11 19:45
958.4 KB
schema_circuite_semafoare.png
1022×795
2025/05/12 17:27
53.6 KB
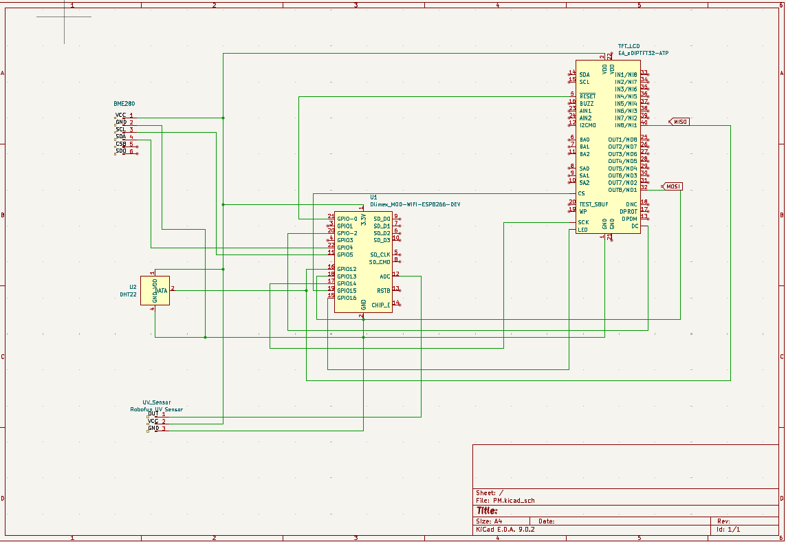
schema_electrica.png
1536×1024
2025/05/12 21:43
1.6 MB
schema_electrica1_iliescu_bianca.png
1169×827
2025/05/17 09:48
66.7 KB
schema_electrica2_iliescu_bianca.png
1169×827
2025/05/24 12:28
69.6 KB
schema_electrica3_iliescu_bianca.png
3000×2095
2025/05/24 12:29
996.6 KB
schema_electrica_camera.png
712×332
2025/05/12 23:01
20.4 KB
schema_electrica_claudiu.pdf
2025/05/18 22:43
11 KB
schema_electrica_cm.jpg
2296×1722
2025/05/12 19:54
303.6 KB
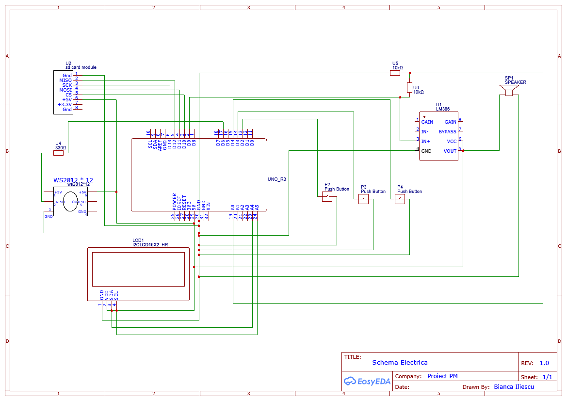
schema_electrica_iliescu_bianca.png
3000×2095
2025/05/11 15:23
986.2 KB
schema_electrica_pm.jpg
1536×2048
2025/05/12 00:38
272.6 KB
schema_electrica_pm2.png
1143×788
2025/05/12 20:56
32.9 KB
schema_fin.png
872×678
2025/05/30 02:31
91.7 KB
schema_petfeeder.png
3000×2287
2025/05/14 15:38
1.1 MB
schema_proiect_claudiu.png
994×894
2025/05/18 22:36
324.8 KB
schema_semafoare.jpg
611×241
2025/05/05 16:40
24.2 KB
schemabloc_stefanivanov.jpg
591×331
2025/05/05 13:28
16.1 KB
schemacf.png
1076×676
2025/05/13 22:42
122.3 KB
schemacff.png
787×483
2025/05/13 22:45
123.3 KB
schemaelectrica.png
1756×796
2025/05/08 23:04
178.4 KB
schemaelectrica2.png
1536×598
2025/05/11 22:20
124.2 KB
schemaelectrica_ivn1.png
1536×598
2025/05/25 14:42
125.3 KB
schemaelectrica_ivn2.pdf
2025/05/25 14:43
8.5 KB
schemaelectrica_petfeeder.png
902×652
2025/05/14 15:38
33.7 KB
schemaelectricaivanov.pdf
2025/05/13 00:51
8.4 KB
schematic_rusen_paula.png
1020×579
2025/05/12 19:49
38.8 KB
schematic_teo1.png
1371×952
2025/05/26 14:12
67.3 KB
screenshot_2025-05-06_110501.png
823×523
2025/05/06 11:05
205.2 KB
settings.jpg
1500×2000
2025/05/20 22:15
311.8 KB
setup_butoane.png
729×215
2025/05/27 03:12
9 KB
setup_leduri.png
944×187
2025/05/27 03:11
9 KB
smart_lamp33.jpeg
960×1280
2025/05/25 17:29
163.7 KB
sn74hc595n.png
242×236
2025/05/24 15:55
20.3 KB
soil_moisture_1.png
777×609
2025/05/06 13:39
523.8 KB
soil_moisture_3.png
823×402
2025/05/06 13:52
318.4 KB
soil_moisutre_2.png
790×376
2025/05/06 13:47
629.4 KB
spi_128x160_display.jpeg
1597×1414
2025/05/24 15:55
154.5 KB
steag.png
94×105
2025/05/20 23:43
1.9 KB
sunete.png
1030×250
2025/05/27 04:40
9.6 KB
switch_.png
1024×1024
2025/05/07 16:10
591.7 KB
test_butoane_lcd_iliescu_bianca.png
668×435
2025/05/17 10:50
276.3 KB
test_pian_electric_1.jpg
1760×1081
2025/05/12 13:52
377.2 KB
test_pian_electric_2.jpg
1506×2882
2025/05/12 13:52
932.9 KB
test_pian_electric_3.jpg
2335×1302
2025/05/12 13:52
647.7 KB
time_up.jpg
1500×2000
2025/05/20 22:15
349.5 KB
times_up.jpg
1500×2000
2025/05/20 23:19
380.6 KB
uart.png
429×425
2025/05/27 03:48
10.3 KB
untitled_diagram.jpg
521×203
2025/05/05 16:48
17.1 KB
update_highscore.png
506×453
2025/05/27 03:51
11.8 KB
water_level_sensor.png
1024×1024
2025/05/07 16:00
892.4 KB
wifi_1.png
454×511
2025/05/16 15:03
45.1 KB
wifi_2.png
1674×832
2025/05/16 15:03
771.9 KB
wifi_3.png
369×909
2025/05/16 15:03
72.9 KB
you_win.jpg
1500×2000
2025/05/20 22:15
283.1 KB
File
sd-ca/2015/teme/tema04.txt · Last modified: 2016/02/22 22:48 by alexandru.olteanu
Show page
Old revisions
Media Manager
Back to top