Open CourseWare
Show page
Recent changes
Login
Media Manager
Namespaces
Choose namespace
[root]
3dp
aa
ac
ac-is
alf
am
android
apd
apm
app
asc
ass
bd
bd2
bdd
cc
cdci
cns
cpl
cpl-atm
cplatm
dapm
devops
dsm
dss
eap
egc
eim
ep
ewis
fob
fss
gp
gsr
help
ic
idp
ihs
ii
info2
iocla-bkp
iot
iot2015
iot2016
iotcluj
iotcluj2016
iothings
iotiasi
ipg
irva
isc
isi
isrm
lfa
lkd
mentors
mn
moby
mps
mpsit
ndk
osp
pa
patr
pc
pclp2
pet
pgapi
pjv
pl
pm
administrative
aviewer
cablaj
cursuri
diverse
echipa
eestec
galerie
galileo
graphviz
hidden
lab
latex
pm
lab
prj2009
ca
cb
cc
bender
boglis_paul
cghionoiu
koliva
popeea_traian
seekerzoid
vteodorescu
cmos
ftanase
multimetrudigital
pm
tutorial
poze
prj2010
prj2011
prj2012
prj2013
prj2014
prj2015
prj2016
prj2017
prj2018
prj2019
prj2021
prj2022
prj2023
prj2024
prj2025
promo
tutorial
wiki
wikistatistics
poo
poo-ca-cd
poo-is
poo-is-ab
pp
pr
priot
prnp
programare
programare-cc
ps
pw
rl
saisp
sasc
scgc
scr
sd-ca
sda-aa
sda-ab
sde
sde2
se
seh
si
smd
so
so-etti
so2
soc
sred
ss
tsc
uso
uso-ac
vdvac
vss
wiki
Media Files
Media Files
Upload
Search
Files in
pm:pm:prj2009:cc
Thumbnails
Rows
Name
Date
1dsc05390.jpg
346×461
2012/04/28 13:36
62.8 KB
4x4x4_ledcube.zip
2012/04/28 13:35
28.4 KB
7izm9qcadp1hixcanrounsca0p4aitcan82lw2ca1pwd42cas2ihdlca8g1txica5h2w0nca6cejk5ca0wrfkscapmlkq9cayvh4nhcahye7ivcatx6ga0ca85ttecca0ai0p5cadfnvb0caub5b86cawt1sbv.jpg
99×139
2012/04/28 13:35
5 KB
11.jpg
910×293
2012/04/28 13:35
13.2 KB
111.jpg
875×602
2012/04/28 13:35
139.1 KB
26042009_0dsad02_.jpg
600×450
2012/04/28 13:36
174.6 KB
26042009_002_.jpg
1600×1200
2012/04/28 13:34
206.9 KB
a.jpg
320×240
2012/04/28 13:35
17.1 KB
abc.png
983×640
2012/04/28 13:35
18.1 KB
ai.png
295×43
2012/04/28 13:35
1.6 KB
alarm.zip
2012/04/28 13:36
5.7 KB
amplificator.jpeg
1400×1050
2012/04/28 13:35
346.8 KB
application.png
601×685
2012/04/28 13:36
27.9 KB
atmega.png
504×588
2012/04/28 13:35
25 KB
atmega32.jpg
1206×636
2012/04/28 13:35
40.9 KB
av.png
354×46
2012/04/28 13:36
2.1 KB
bender.jpg.png
648×434
2012/04/28 13:35
15.8 KB
bender_fina3.jpg
1280×960
2012/04/28 13:36
266 KB
bender_final1.jpg
1280×960
2012/04/28 13:36
230.2 KB
bender_final2.jpg
1280×960
2012/04/28 13:34
254.6 KB
bender_final4.jpg
1280×960
2012/04/28 13:36
213.7 KB
bender_futurama.jpg
320×345
2012/04/28 13:35
27.7 KB
bender_robot.png
584×673
2012/04/28 13:36
31.2 KB
bender_senzors2.jpg
600×552
2012/04/28 13:35
44.3 KB
block.jpg
564×287
2012/04/28 13:35
8.1 KB
block01.jpg
564×287
2012/04/28 13:35
8.4 KB
block1.jpg
564×287
2012/04/28 13:35
8.4 KB
bogdan_chircu_modul_calcul.png
431×424
2012/04/28 13:34
11 KB
bogdan_chircu_modul_interfatare_lcd.png
194×185
2012/04/28 13:36
4.4 KB
bogdan_chircu_modul_interfatare_tastatura.png
272×67
2012/04/28 13:35
2.2 KB
bogdan_chircu_modul_interpretare_comenzi.png
311×169
2012/04/28 13:35
4.8 KB
bogdan_chircu_modul_parsare_expresii.png
210×97
2012/04/28 13:35
2.6 KB
bogdan_chircu_schema.png
2029×1219
2012/04/28 13:35
95.5 KB
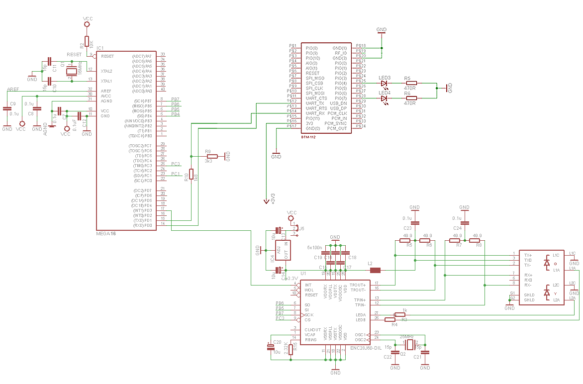
btm-112_t.jpg
100×75
2012/04/28 13:35
1.8 KB
ceas0.jpg
470×511
2012/04/28 13:35
20.3 KB
chircu_bogdan_331cb.zip
2012/04/28 13:34
356 KB
circuit.jpg
748×543
2012/04/28 13:35
43.2 KB
cod_verilog_ps2rs232.zip
2012/04/28 13:34
8.1 KB
componente.jpg
438×121
2012/04/28 13:34
7.8 KB
control-bt.zip
2012/04/28 13:35
3.6 MB
cristi.jpg
683×395
2012/04/28 13:35
22.9 KB
cristi2.jpg
683×395
2012/04/28 13:35
22.9 KB
cristi3.jpg
683×395
2012/04/28 13:35
18.6 KB
cristi4.png
400×306
2012/04/28 13:35
2.2 KB
delia_schd.jpg
1206×636
2012/04/28 13:35
25.9 KB
drawing1.jpg
747×537
2012/04/28 13:35
26.5 KB
dsc01225.jpg
2048×1536
2012/04/28 13:35
1.3 MB
dsc01225.png
426×380
2012/04/28 13:35
47.8 KB
dsc01509.jpg
1632×1224
2012/04/28 13:35
262.9 KB
dsc01520.jpg
1632×1224
2012/04/28 13:35
280.8 KB
dsc01782.jpg
2048×1536
2012/04/28 13:35
808.5 KB
dsc01783.jpg
2048×1536
2012/04/28 13:36
749.7 KB
dsc01784.jpg
2048×1536
2012/04/28 13:35
825.6 KB
dsc01785.jpg
2048×1536
2012/04/28 13:36
739.9 KB
dsc01786.jpg
2048×1536
2012/04/28 13:34
894.7 KB
dsc01787.jpg
2048×1536
2012/04/28 13:35
655.5 KB
dsc05390.jpg
346×461
2012/04/28 13:35
62.8 KB
dscn6442.jpg
1712×2288
2012/04/28 13:35
735.9 KB
dscn6446.jpg
2288×1712
2012/04/28 13:35
785.5 KB
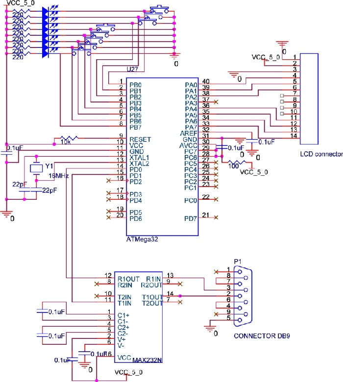
electronic-atmega16-mmc-schematic_small.png
568×506
2012/04/28 13:35
16.6 KB
emitterfollower.png
127×212
2012/04/28 13:35
2.9 KB
esd100_l1.jpg
84×65
2012/04/28 13:35
2.2 KB
ethernet-weather-station-schema-2.png
425×262
2012/04/28 13:35
4.8 KB
ethernet-weather-station-schema.png
482×361
2012/04/28 13:35
5.9 KB
file.png
791×412
2012/04/28 13:36
102.8 KB
flv_skema.png
828×818
2012/04/28 13:35
39 KB
grafic.jpg
695×422
2012/04/28 13:35
21 KB
h-bridge.jpg
533×328
2012/04/28 13:35
27.1 KB
image1.gif
870×450
2012/04/28 13:35
8.4 KB
img_0072.jpg
640×480
2012/04/28 13:35
65.6 KB
img_0073.jpg
480×640
2012/04/28 13:34
79.2 KB
img_0074.jpg
640×480
2012/04/28 13:35
62.4 KB
img_0084.jpg
640×480
2012/04/28 13:34
65.8 KB
interconect.png
782×434
2012/04/28 13:35
14.1 KB
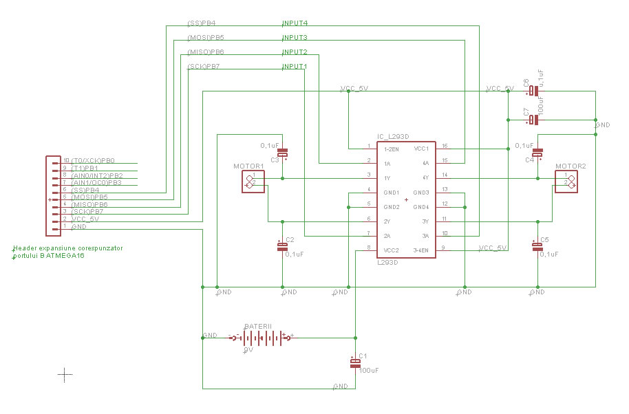
interfatare_atmega_l293.jpg
914×602
2012/04/28 13:35
59 KB
ir.jpg
198×263
2012/04/28 13:35
7 KB
ircircuit.gif
372×795
2012/04/28 13:36
7.3 KB
l293d_bender.jpg
417×311
2012/04/28 13:35
22.6 KB
l_sd100.jpg
125×62
2012/04/28 13:34
2.9 KB
lcd-micro.jpg
331×315
2012/04/28 13:35
14.1 KB
micro.png
640×716
2012/04/28 13:35
30.5 KB
microcontroller.jpg
2029×1219
2012/04/28 13:35
187.3 KB
microcontroller.png
2029×1219
2012/04/28 13:35
50.5 KB
mod.png
600×500
2012/04/28 13:35
259.1 KB
motorrac.jpg
210×210
2012/04/28 13:35
3.4 KB
opt.png
361×122
2012/04/28 13:35
1.1 KB
optoisolator.png
168×202
2012/04/28 13:36
2.5 KB
p1.jpg
628×393
2012/04/28 13:35
18.9 KB
p2.jpg
720×509
2012/04/28 13:35
21.9 KB
p3.jpg
1004×553
2012/04/28 13:36
54.8 KB
p4.jpg
704×467
2012/04/28 13:35
20.1 KB
p5.jpg
596×250
2012/04/28 13:34
15.5 KB
p6.jpg
400×300
2012/04/28 13:36
18.4 KB
p7.jpg
754×511
2012/04/28 13:35
44 KB
p1020557.jpg
1280×960
2012/04/28 13:35
60.6 KB
p1020562.jpg
570×533
2012/04/28 13:35
37.2 KB
pict0087.jpg
800×600
2012/04/28 13:35
79.5 KB
pict0088.jpg
800×600
2012/04/28 13:34
72.7 KB
pict0089.jpg
800×600
2012/04/28 13:34
81.6 KB
pict0091.jpg
800×600
2012/04/28 13:35
90.9 KB
pict0094.jpg
800×600
2012/04/28 13:35
77.7 KB
placuta1.jpg
288×193
2012/04/28 13:35
31.5 KB
placuta_ami.jpg
357×393
2012/04/28 13:35
30.9 KB
plotter_bogdan_mihai-iulian333cc.zip
2012/04/28 13:34
3.7 KB
plotter_mbogdandsc02755.jpg
1600×1200
2012/04/28 13:35
354.5 KB
pm.jpg
667×255
2012/04/28 13:34
18.9 KB
pm2.jpg
418×324
2012/04/28 13:36
13 KB
pm_schema.png
482×361
2012/04/28 13:35
5.9 KB
pong.png
288×269
2012/04/28 13:35
4.5 KB
pong2.png
400×315
2012/04/28 13:34
6 KB
procesor.png
373×326
2012/04/28 13:35
2.8 KB
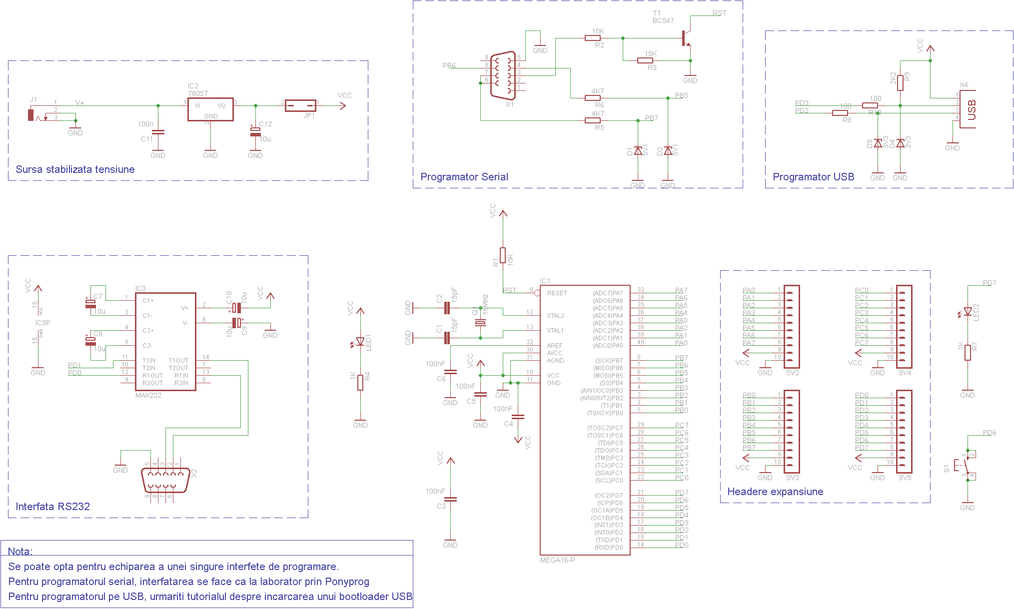
prog_usb.png
2029×1219
2012/04/28 13:35
50.5 KB
progr_serial.png
2029×1219
2012/04/28 13:34
50.5 KB
proiect.gif
648×396
2012/04/28 13:35
5.1 KB
proiectpm.gif
552×378
2012/04/28 13:35
5.4 KB
ps2.png
2040×1540
2012/04/28 13:34
100.6 KB
punteh.png
461×283
2012/04/28 13:35
10.1 KB
r2-d2_cookie-jar.jpg
300×378
2012/04/28 13:35
74.7 KB
rezultat.jpg
1600×1200
2012/04/28 13:34
827.3 KB
rin.png
445×20
2012/04/28 13:35
4.5 KB
roadmap.zip
2012/04/28 13:34
829 B
rout.png
478×40
2012/04/28 13:35
6.3 KB
rs232.png
2029×1219
2012/04/28 13:36
50.5 KB
sasiu_bender.jpg
1280×960
2012/04/28 13:35
290.6 KB
scema2.png
979×632
2012/04/28 13:35
17.1 KB
sch.jpg
640×449
2012/04/28 13:35
29.8 KB
sch2.jpg
947×439
2012/04/28 13:34
35.8 KB
schd.jpg
1206×636
2012/04/28 13:35
24.4 KB
schema.jpg
753×348
2012/04/28 13:35
52.4 KB
schema.png
998×964
2012/04/28 13:35
29 KB
schema1.png
777×585
2012/04/28 13:34
15.9 KB
schema_bloc.png
728×548
2012/04/28 13:36
13.2 KB
schema_generala.jpg
662×222
2012/04/28 13:35
14 KB
schema_interfatare.jpg
640×426
2012/04/28 13:35
28 KB
schema_lep.jpg
361×332
2012/04/28 13:35
21.9 KB
schema_lfr.jpg
719×223
2012/04/28 13:35
12.9 KB
schema_logica_automat.jpg
430×350
2012/04/28 13:36
18.9 KB
schema_senzor_lfr.jpg
449×253
2012/04/28 13:35
9.7 KB
schemabloc.jpg
800×350
2012/04/28 13:34
12 KB
schemabloc.png
800×350
2012/04/28 13:35
3.3 KB
schemaeth.jpg
637×286
2012/04/28 13:35
25.3 KB
schemarac.jpg
720×540
2012/04/28 13:35
28.9 KB
schematic3.jpg
700×780
2012/04/28 13:35
117.6 KB
schematic_bender.jpg
725×537
2012/04/28 13:35
49.2 KB
schematic_cumpana.png
1199×1068
2012/04/28 13:36
206.2 KB
schematicvr4.png
1172×772
2012/04/28 13:36
230.8 KB
schematicvr5.png
1172×772
2012/04/28 13:35
230.8 KB
scriitor.jpeg
1152×864
2012/04/28 13:36
226.6 KB
sensor_bender.jpg
300×206
2012/04/28 13:34
7 KB
sensors.jpg
710×568
2012/04/28 13:34
39.2 KB
sensors2.jpg
542×454
2012/04/28 13:35
29.1 KB
sensors_bender.gif
372×795
2012/04/28 13:35
7.3 KB
sensors_bender.jpg
500×400
2012/04/28 13:34
21.6 KB
senzor_ir.jpg
758×368
2012/04/28 13:35
16.6 KB
sirdeunuri.png
117×262
2012/04/28 13:35
1.6 KB
sirdezerouri.png
107×229
2012/04/28 13:36
1.4 KB
skema_bloc_flv_hardware.jpg
553×310
2012/04/28 13:34
14.1 KB
skematic.png
752×671
2012/04/28 13:35
69.1 KB
skma_eu.jpg
1034×621
2012/04/28 13:35
51.4 KB
soft.jpg
512×384
2012/04/28 13:36
10.7 KB
speakerrac.jpg
264×195
2012/04/28 13:35
4.6 KB
sursa_tensiune.png
2029×1219
2012/04/28 13:34
50.5 KB
surse_proiect.rar
2012/04/28 13:34
18.5 KB
tetr.jpg
1178×685
2012/04/28 13:34
73 KB
tetris-lcd.jpg
1006×602
2012/04/28 13:34
59.9 KB
tetris.jpg
846×530
2012/04/28 13:35
53.2 KB
tranz.png
316×300
2012/04/28 13:35
2.8 KB
tux_acorn.jpg
480×480
2012/04/28 13:34
69.2 KB
untitled-3.png
300×300
2012/04/28 13:34
41.2 KB
vga.png
991×736
2012/04/28 13:35
18.7 KB
wavpt0010.png
273×256
2012/04/28 13:35
2.9 KB
wiz810mj.jpg
273×226
2012/04/28 13:35
19.3 KB
File
isi/proiect-arhiva/2021.txt · Last modified: 2022/11/14 23:57 by alexandru.predescu
Show page
Old revisions
Media Manager
Back to top